If you've ever wondered why some of the most ambitious projects in Web3 choose their foundational layer, the answer rarely lies in hype. It's found in architectural alignment. Walrus, a protocol setting out to create data markets for the AI era, didn't just pick a blockchain—it integrated with a performance engine. Its choice of Sui wasn't a coincidence; it was a strategic imperative rooted in a shared vision for a scalable, user-owned internet.
At its core, Sui is built differently. While most blockchains use an account-based model, Sui is object-centric. Think of it not as a global spreadsheet but as a dynamic warehouse where every digital asset—an NFT, a game item, a chunk of data—is a distinct, ownable object. This simple shift unlocks profound scalability. Independent transactions involving separate objects don't wait in a single line for global consensus; they process in parallel. For an application like Walrus, which needs to manage millions of unique data "blobs" simultaneously, this parallel execution is not a luxury—it's the foundation for feasible, low-cost operations at scale.
Furthermore, Sui's relentless drive for speed, achieving sub-second transaction finality, transforms user experience from a theoretical promise into a tangible reality. When you combine this with horizontal scalability (the ability to add more machines to increase capacity), you get a network uniquely suited for the data-dense, interaction-heavy future being built today.
The Technical Symbiosis: How Walrus and Sui Work in Concert
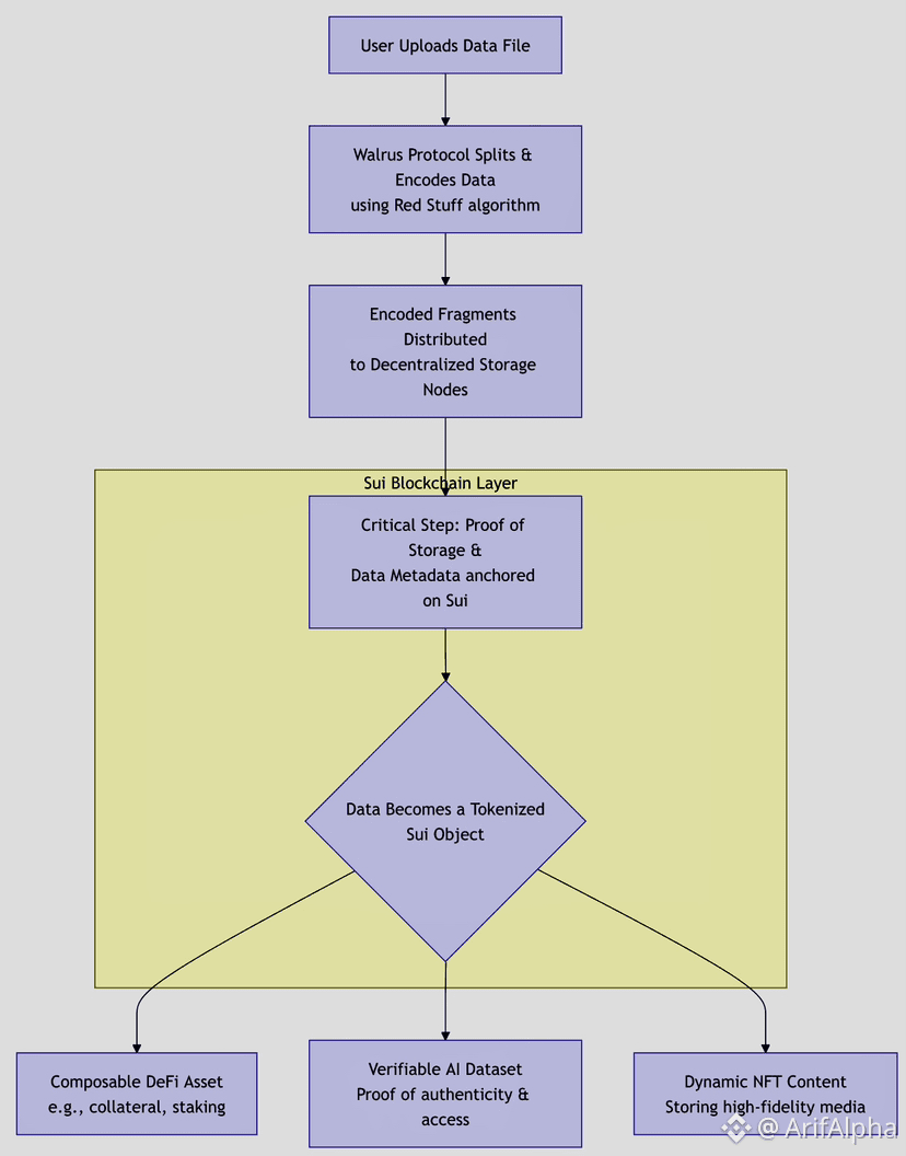
To visualize how Walrus leverages Sui's architecture, consider the following technical workflow that turns raw data into a secure, composable on-chain asset:

This process highlights a critical synergy. Walrus handles the heavy lifting of secure, distributed file storage using its innovative Red Stuff encoding for efficiency. However, the "trust anchor" and the source of composability live on Sui. By storing the proof of storage and metadata on-chain, every piece of data in Walrus becomes a native Sui object. This is revolutionary because it allows data and storage capacity itself to be tokenized and woven directly into smart contracts and applications.
For developers, this means they can build applications that use decentralized storage as easily as they manipulate a token. A DeFi protocol can use verifiable data holdings as collateral. An AI app can provably access a licensed training dataset. A gaming studio can link in-game assets to high-fidelity media stored on Walrus—all secured and settled on Sui in under a second.
Building for the Inevitable: A Full-Stack Platform for the Next Cycle
Walrus's decision aligns with a broader, clear-eyed vision articulated by Sui's builders. They are not just constructing a faster ledger; they are assembling a full-stack developer platform for "inevitable" trends: private mass-market payments, AI-driven agents, and true digital ownership.
This is where the choice transcends mere performance metrics. Sui is proactively building the primitives these future applications will require:
Privacy as a Protocol Primitive: Upcoming private transaction features aim to make confidentiality the default, not an add-on, which is essential for enterprise and personal data storage.
The Sui Stack (S2): An integrated suite including Walrus for storage, Nautilus for indexing, and Seal for access control. This eliminates the need for developers to painfully stitch together disparate protocols, offering a cohesive environment for building.
Institutional-Grade Finance: With infrastructure like the DeepBook on-chain order book, Sui is creating the high-frequency trading environment that will attract serious economic activity, all of which will need reliable data storage.
The Road Ahead: A Data Layer for an On-Chain World
The institutional validation of Sui, marked by events like the launch of a 2x leveraged SUI ETF (TXXS) on Nasdaq and a Grayscale Sui Trust, signals a maturation beyond speculative trading. It points to a future where real-world assets and regulated capital flow on-chain. In this future, the need for a verifiable, performant, and composable data layer is absolute.
Walrus, by building on Sui, positions itself at the nexus of this convergence. It leverages Sui's object model for scalability, its speed for usability, and its evolving full-stack primitives for future-proofing. The partnership is a case study in strategic infrastructure selection: choosing a base layer that doesn't just host an application but actively amplifies its capabilities and aligns with its long-term trajectory.
What aspect of blockchain infrastructure—be it parallel execution, integrated privacy, or native asset composability—do you believe will be the most critical for unlocking the next wave of mainstream decentralized applications?
@Walrus 🦭/acc #Walrus #walrus $WAL

