@Mira - Trust Layer of AI #Mira $MIRA
As artificial intelligence rapidly permeates every industry, a fundamental question grows increasingly urgent: How can we trust AI outputs? When AI systems hallucinate, exhibit bias, or make autonomous decisions without human oversight, traditional trust models break down. It is precisely in this context that @mira_network emerges with a unique positioning—not building another AI model, but constructing a decentralized verification layer that establishes a trustworthy foundation for autonomous intelligence.
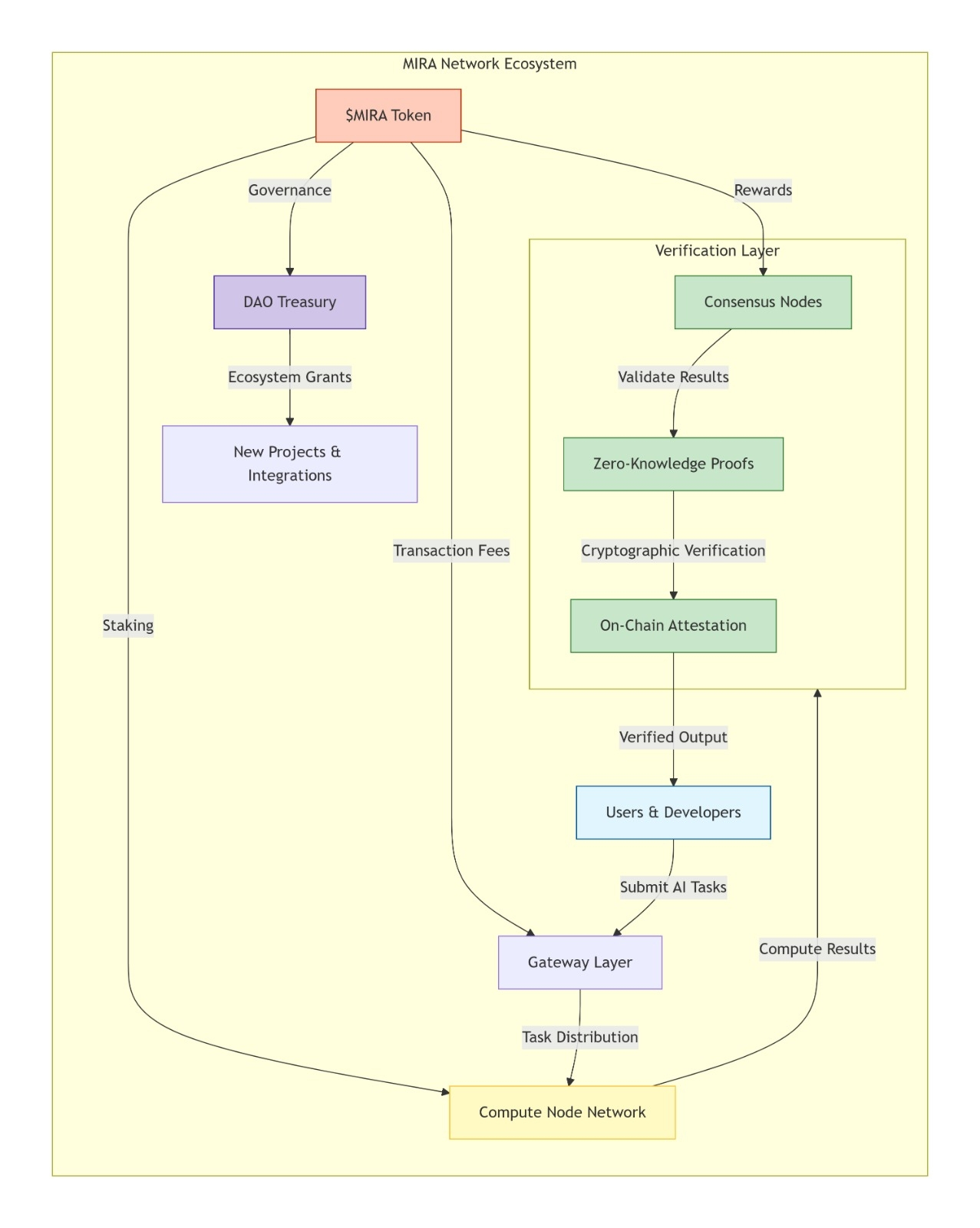
Technical Architecture: Deconstructing AI Outputs into Verifiable Claims
Mira Network's core innovation lies in its verification mechanism. Rather than relying on a single model for validation, Mira decomposes AI outputs into independently verifiable claim units that undergo cross-validation through a distributed node network, effectively eliminating hallucinations and biases.
This architecture is supported by several critical technologies :
TEE Trusted Execution Environment: Ensures AI agent operations remain tamper-proof, guaranteeing computational integrity
Secure Routing Protocol: Enables zero-trust communication between specialized AI systems, preventing data leakage
Sharded Privacy Protection: Data is fragmented into non-associated segments, randomly assigned to node groups for verification, with results aggregated using zero-knowledge proofs—achieving auditability with zero data exposure
Economic Model: Transforming Trust into a Tradeable Asset
Mira's most compelling innovation lies in its economic game design—transforming the abstract concept of "trust" into a quantifiable, tradeable production factor. The $MIRA token plays multiple roles within this ecosystem :
Core Mechanism: Hybrid Consensus with Dual Slashing
Nodes must stake both hardware and Mira tokens, with malicious behavior triggering a dual slashing mechanism—losing both hardware collateral and tokens. This design deeply aligns node interests with network honesty, creating a positive feedback loop where "reliability equals rewards."
Simultaneously, the system dynamically adjusts verification task allocation based on staking weight, historical accuracy rates, and other metrics to prevent centralized monopolies. Users can also participate in system evolution through staking and voting, collectively building the trust ecosystem .
Latest Market Data: March 2026 Price Performance
According to the latest data from CoinGlass, MIRA has recently experienced significant price volatility with growing market attention .
Recent Price History (February-March 2026):
Date Open High Low Close Change Range
Mar 4, 2026 $0.0872 $0.0872 $0.0872 $0.0872 +0.00% 0.00%
Mar 3, 2026 $0.0920 $0.0920 $0.0862 $0.0873 -5.15% 6.37%
Mar 2, 2026 $0.0924 $0.0982 $0.0909 $0.0920 -0.39% 7.39%
Mar 1, 2026 $0.0878 $0.1060 $0.0867 $0.0924 +5.24% 18.49%
Feb 28, 2026 $0.0940 $0.0994 $0.0838 $0.0878 -6.60% 15.71%
Feb 27, 2026 $0.1070 $0.1240 $0.0922 $0.0940 -12.58% 25.85%
Feb 26, 2026 $0.0864 $0.1450 $0.0846 $0.1070 +24.36% 41.75%
Feb 25, 2026 $0.0803 $0.0897 $0.0803 $0.0864 +7.57% 10.47%
Feb 24, 2026 $0.0798 $0.0823 $0.0767 $0.0803 +0.61% 6.71%
Key Market Metrics :
Current Price: $0.0872 (as of March 4, 2026)
Market Cap: ~$21.97 million
All-Time High: $2.614 (September 26, 2025)
All-Time Low: $0.076 (February 2026)
Year-to-Date Range: $0.076 - $0.193, with 152% amplitude
Notably, February 26 recorded a 24.36% single-day gain, surging from $0.0864 to $0.145—demonstrating strong buying momentum. This rally coincided with renewed market recognition of Mira's verification layer narrative .
Long-Term Price Outlook: 5-10 Year Projections
Based on comprehensive analysis models (incorporating technical analysis, fundamentals, and conservative growth assumptions), $MIRA's long-term price trajectory is projected as follows :
Year Predicted Price (5% Annual Growth) Cumulative Growth
2026 $0.0905 Baseline
2027 $0.0950 +5.0%
2028 $0.0997 +10.3%
2029 $0.1047 +15.8%
2030 $0.1100 +21.6%
2031 $0.1155 +27.6%
2035 $0.1403 +55.1%
2040 $0.1791 +98.0%
Important note: These projections are based on a conservative 5% annual growth assumption. Actual prices may vary significantly depending on network adoption velocity, technological breakthroughs, market sentiment, and broader crypto market conditions .
Ecosystem Partners: The Invisible Driver of Verifiable AI
Mira Network recently released its comprehensive "Ecosystem Map," compiling over 25 real-world partner projects across six domains, demonstrating the practical application of Mira's decentralized verification layer .
Six Core Domains
Application Layer (Apps)
More than 10 applications including Gigabrain, Learnrite, Creato, and Astro have integrated the Mira verification API into their product workflows, making AI-generated content more reliable and stable .
Open Source Projects (OSS Projects)
Open source initiatives like Wikisentry, Kaito-Tok, and Veraquiz have connected with the Mira technology stack, bringing greater credibility to community-collaborated knowledge content .
Agent Frameworks
Platforms such as SendAI, Zerepy, Arc, and AICraft allow developers to have agent tasks verified by the Mira verification layer before secure on-chain execution .
Ecosystem Partners
Protocol-layer collaborators including Plume, Monad, Kernel, and Lagrange integrate with Mira's trust layer, advancing the普及 of decentralized verification technology .
Model Layer
Major model providers including OpenAI, Anthropic, Meta, Nous, Sentient, and DeepSeek serve as the computational foundation for Mira's verification layer operations .
Data & Compute Layer
Data sources like Exa, Reddit, and Delphi, combined with GPU computing partners such as Hyperbolic, Aethir, and IONet, enable Mira to maintain high-speed operations across diverse application environments .
Strategic Vision: From Verification to the Trust Layer for Autonomous AI
Mira's vision extends far beyond simply verifying AI output correctness. As AI agents begin to manage assets, execute smart contracts, and operate autonomously without continuous human supervision, a trust layer transitions from "optional" to "essential" .
Mira is transforming probabilistic AI into deterministic, verifiable data, laying the foundation for secure human-machine collaboration. In high-precision domains such as finance, healthcare, and critical decision-making, the value of this infrastructure will become irreplaceable .
Strategic Positioning in the Web3 Ecosystem
As the Web3 ecosystem seeks more efficient and scalable infrastructure, Mira constructs a solid and differentiated proposition. It not only optimizes processes within decentralized environments but also facilitates rapid integration of solutions connecting users, developers, and projects .
$MIRA serves as the economic engine of the ecosystem—its role extends beyond being merely a digital asset to an element that incentivizes, engages, and enhances the network. As more tools and applications integrate with Mira's infrastructure, $MIRA's growth and adoption potential will continue to unfold .
Roadmap Highlights
According to Mira's development roadmap, key milestones include :
Enhanced Developer Tools (Q4 2025) – Easier integration and monitoring for ecosystem builders through improved SDKs and dashboards with real-time analytics.
Model Selection Expansion (Q4 2025) – Broader support for open-source and closed-source AI models, including integrations with Claude 4 and industry-specific LLMs.
Domain-Specific Solutions (Q1 2026) – Specialized optimizations for industries like education (automated test generation) and finance (audit-compliant AI outputs), with partnerships like Learnrite and Delphi Oracle supporting this verticalization strategy .
Conclusion: The Long-Term Value of Trust Infrastructure
At the intersection of AI and blockchain, Mira Network has chosen the most challenging yet fundamental—trust infrastructure. It does not chase short-term narrative but addresses the core of the autonomous AI era: how to ensure the reliability of machine intelligence.
Short-term price fluctuations reflect market sentiment, while long-term value depends on actual network adoption. For investors and builders focused on the AI+Web3 convergence, Mira represents a strategic direction with long-term vision and substantial development focus. Once trust becomes a quantifiable, tradeable asset, its network effects will amplify exponentially with the of AI .
Mira is already demonstrating that decentralized infrastructure can move beyond crypto-native applications and begin penetrating mainstream use cases. Many applications integrated with Mira's verification layer don't even emphasize their "blockchain" underpinnings—yet they rely on it for trust. This signals that decentralized trust infrastructure is beginning its journey toward mainstream adoption .
#SolvProtocolHacked #Trump'sCyberStrategy #MarketPullback #BinanceSquareTalks



