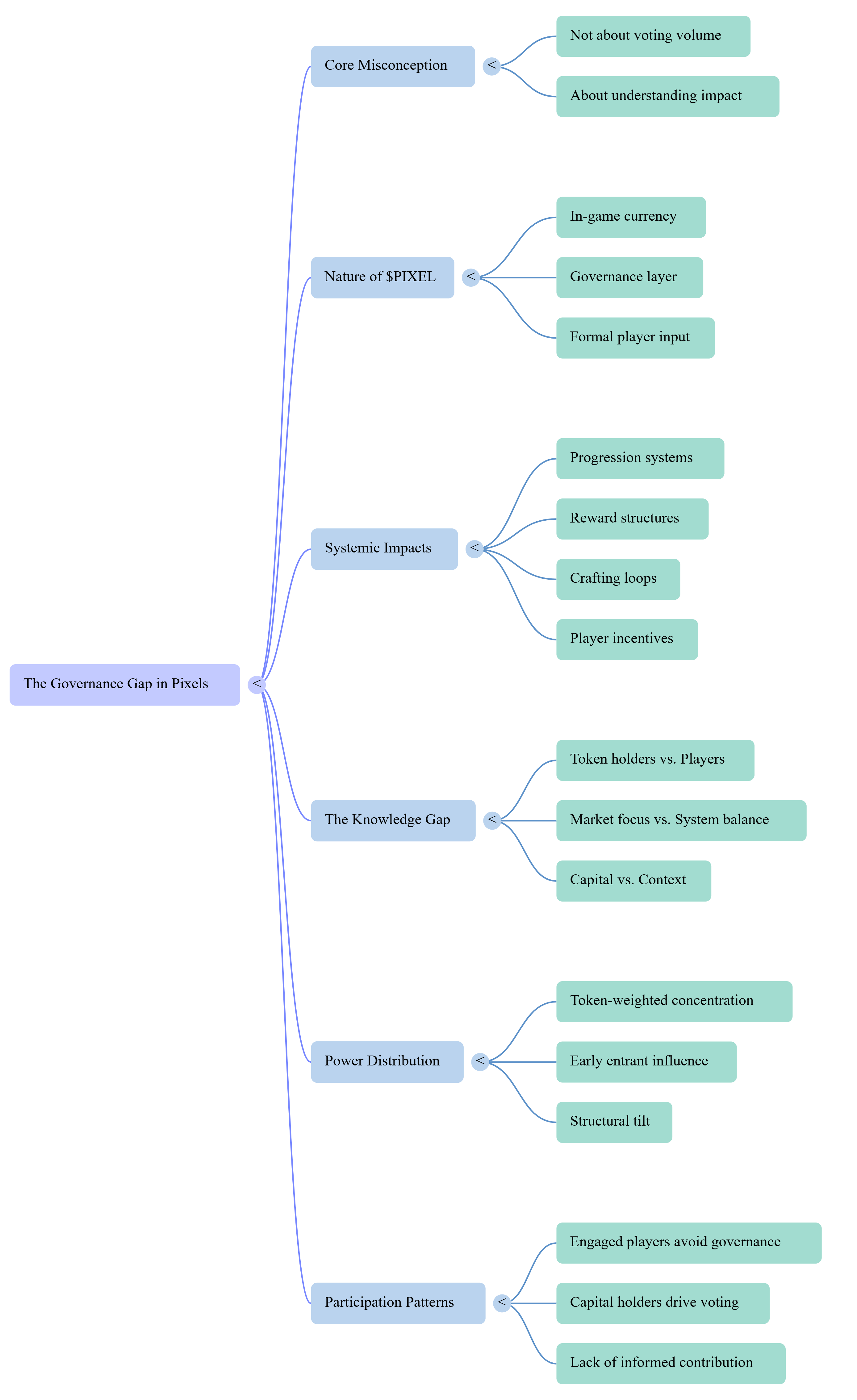
The biggest misconception around @Pixels and PIXEL governance is that the challenge is getting people to vote.
It isn’t.
The system already gives token holders a voice. That part is real. PIXEL functions both as an in-game currency and a governance layer, and decisions are not purely controlled by the developers. On paper, that aligns well with the idea of player ownership.
The real issue shows up when you look at what those decisions actually involve.
Governance in a live game is fundamentally different from governance in a static protocol. These are not isolated parameter changes. They directly affect progression systems, reward structures, crafting loops, and player incentives in real time. The quality of outcomes depends on whether voters understand the system they are influencing.
And this is where the gap starts to form.
Holding PIXEL gives you voting power. It does not guarantee context. A holder treating the token as a market position evaluates proposals differently from a player embedded in the game’s economy. One is focused on price. The other is focused on system balance.
Both have weight. Their understanding is not equal.
Personally, I don’t think governance in these systems breaks because of bad actors. It breaks because the people with the most context are often not the ones actively participating.
That imbalance becomes more visible when you look at how influence is distributed.
Token-weighted governance naturally concentrates power. Larger holders, often early entrants or capital-heavy participants, carry more influence. This group does not necessarily reflect the average player who interacts with the game daily.
That does not make their decisions wrong. But it does mean the system leans toward a specific perspective.
And in a game economy, perspective shapes outcomes.
The players most engaged with gameplay are usually the least engaged with governance cycles. The ones most active in governance are often those with the most capital at stake. Over time, this creates a structural tilt, not through manipulation, but through participation patterns.
So yes, the governance is real.
And to be fair, Pixels deserves credit for implementing it at all. Most games avoid this entirely and retain full control. Moving toward a model where players have formal input is a meaningful step toward the play-and-own idea.
But governance existing is not the same as governance working.
The real question is whether the system accounts for the difference between holding tokens and understanding the system those tokens influence. Whether it creates ways for informed players to contribute, not just vote.
Because in a system where decisions directly affect the economy you operate in, that gap does not stay theoretical.
It shows up in results.


