Ich wusste eine Zeit lang nicht, wie ich mein Jahr 2025 zusammenfassen sollte.
Bis zum Ende dieses Jahres wurde mir erst wirklich bewusst, dass die fast 10-jährige berufliche Erfahrung in diesem Jahr endlich ihren Wert entfaltet hat.
Wenn ich es zusammenfassen müsste, möchte ich nicht das wiederholen, was jeder auf dem Markt tun kann.
Ich sage nur eines: Was ich erreicht habe, hat so gut wie niemand auf der Welt je geschafft.
Im Jahr 2025 gehe ich den schwierigsten Weg im Krypto-Bereich – die Vorhersage des Marktes.
Es geht nicht darum, einseitig bullish zu sein oder emotional zu reagieren, sondern in den extremsten Momenten des Marktes und den verrücktesten Preisen aus einer global neutralen Perspektive objektive Bewertungen abzugeben, die später wiederholt bestätigt wurden.
1, Die klassischste Vorhersage des Jahres
Am 7. Oktober, als BTC und ETH auf historischen Höchstständen waren, wurde klar darauf hingewiesen, dass BTC 124300 und ETH 4700 eine epische Rückkehr erleben würden, und ich riet allen, sowohl im Spot- als auch im Terminhandel auszusteigen, was sich dann bewahrheitete; bedauerlicherweise hat das Schicksal vieler Menschen sich dadurch geändert.
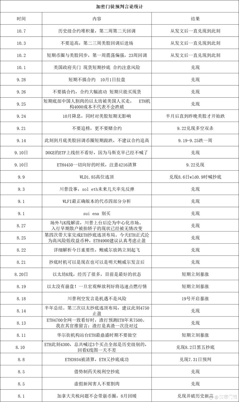
2, ETH hatte im gesamten Jahr vier große Schwankungen (siehe Abbildung)
Mindestens 1450 Einstieg, maximal 4700–4900 Gewinnmitnahme.
Entsprechende Artikelzeitpunkte: 9. April Einstieg, 11. Juni Ausstieg, 22. Juni Einstieg, 2. August Einstieg, 14. August Ausstieg, 18. August Einstieg, 25. August Ausstieg, alles bis auf den Tag genau.
3, Gesamtbewertung der Altcoins
Am 27. Februar Einstieg; am 22. Mai und 23. Juli zweimal klar geraten, die Altcoins zu verkaufen, was genau die einzigen beiden Höchststände des Jahres war.
4, Gold
Am 18. März wurde klar empfohlen, in Shenzhen Shui Bei physisches Gold zu kaufen.
5, BNB
Am 27. März, als der Markt am pessimistischsten war, wurde vorhergesagt, dass BNB die 1000 durchbrechen würde.
6, Zinssenkung der Fed
Am 31. Juli (Wahrscheinlichkeit 45%) wird eine Zinssenkung im September vorhergesagt;
Am 17. November (Wahrscheinlichkeit 40%) wurde erneut fest auf die Richtung der Zinssenkung gesetzt, ohne jemals einen Fehler gemacht zu haben.
7, Einzelne Währungsbeurteilung
DOGE: Das ganze Jahr über wurde daran erinnert, dass Musk bereits aufgegeben hat;
Am 6. August Einstieg in WLD, am 9. September verdoppelt Gewinnmitnahme, an diesem Tag war es der Höchststand des Jahres;
Am 1. September wurde zum Ausstieg aus SUI und ENA geraten; am 29. August wurde PYTH vollständig verkauft;
Am 21. Juli wurde geraten, sich von den betrügerischen Coins CFX, DIA, OM, EPIC, CKB fernzuhalten.
Die oben genannten Token sind erneut um 3–5 Mal gefallen.
8, US-Aktien
Am 30. Mai wurde empfohlen, Circle (CRCL) zum Eröffnungspreis zu kaufen, mehr als einen Monat lang 60→300.
9, Über 110 Marktvorhersagen im gesamten Jahr wurden alle realisiert.
Dezember: Vor dem Vortrag von Powell Erholung, nach dem Vortrag Short auf Zombie-Coins, in der dritten Woche Einstieg in das Goldloch.
Am 22. November BTC 84000, als einer der Ersten entdeckte ich, dass BlackRock auf dem Markt stützt und zum Einstieg riet;
Anfang Oktober wird mit einer Erholung gerechnet, am 7. wird eindringlich zum Ausstieg geraten.
Zusätzlich zu den vorherigen detaillierten Statistiken (siehe Abbildung).
10, Was bedeutet echte Branchenentwicklung?
Insgesamt 405 Artikel veröffentlicht, insgesamt 270.000 Wörter.
Alle Inhalte basieren auf einer global neutralen Perspektive, nehmen keine Seiten, passen sich nicht an, sondern bieten nur quantifizierbare, nachvollziehbare und vom Markt überprüfbare objektive Analysen und Marktvorhersagen.
Bis heute wurden alle öffentlichen Vorhersagen vom Markt bestätigt.
Es ist keine emotionale Einschätzung, sondern ein berechenbares Ergebnis.
Was ich derzeit auf dem Binance-Platz mache, hat in der Vergangenheit niemand getan, und in der Zukunft wird es auch niemand tun.
Denn alle Einschätzungen sind bis auf den „Tag“ genau.
Und diese Präzision kann nur von jemandem erreicht werden, der die Zyklen, die Kapitalstruktur und die Logik der Kontrolle wirklich versteht.
Einen Satz für alle, die meinen Namen kennen:
2026, Live-Übertragung – Krypto-Apostel 🫡





