I chose the Walrus protocol, WAL token, and the CreatorPad task on Programmable Blob Logic after their recent update that mentioned conditional logic being more tightly connected with Sui objects. That small update changed my expectation. I thought this task would feel more like reading code than touching anything real.
I picked it because I keep hearing people say “programmable storage,” but I never felt what that actually means. Still, I hesitated when I saw the word “conditions.” I worried I would get lost in labels.
I opened the task anyway, mostly out of curiosity.
Have you ever started a task expecting to feel underqualified?
What I Actually Did
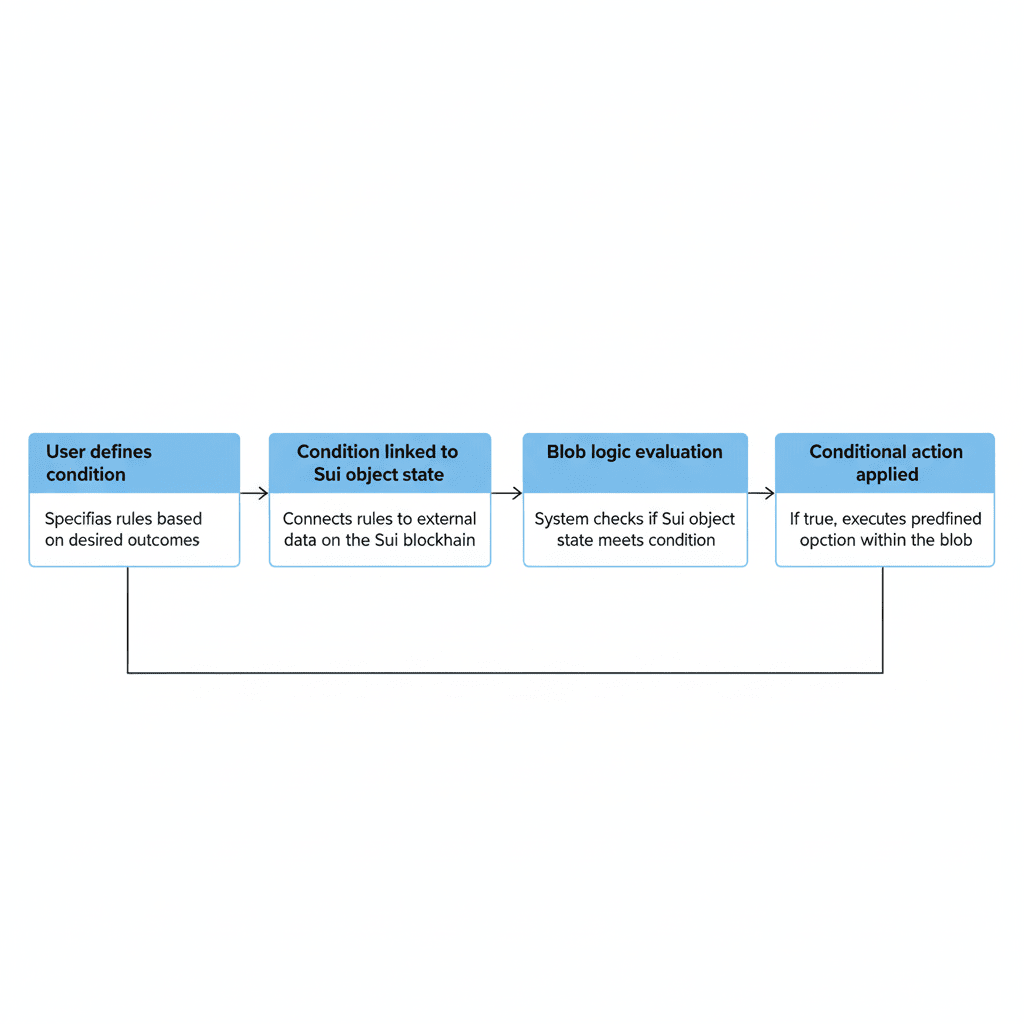
The first screen felt quiet. Not empty, just careful. I saw a panel referencing blob logic and Sui object conditions, with a “Create Logic Rule” button waiting in the corner.
I clicked it slowly, like I was signing a form I hadn’t fully read.
The next screen introduced fields with labels like “Trigger Condition” and “Object State.” I didn’t fill anything immediately. I just looked. It wasn’t clear what counted as “simple” or “too much.”
A short tooltip appeared when I hovered on one label. It disappeared before I finished reading, which annoyed me more than it should have.
Then I noticed a small “Preview Result” option. That gave me a little comfort.
Did anyone else pause more than they interacted at this stage?
One Thing That Worked Better Than Expected
The preview output surprised me.
Even though I wasn’t confident in my condition setup, the preview showed a clean summary of what would happen to the blob when the Sui object changed state. No noise. Just logic.
That moment felt like when you fill a government form online and the system auto-checks your mistakes quietly instead of rejecting everything.
It made me trust the interface a little more.

Where I Got Stuck
I got stuck on the wording of one condition label. It felt like two meanings were hiding inside one sentence.
I stared at it, re-read it, and still wasn’t sure which interpretation was correct. I waited, thinking maybe another hint would appear. It didn’t.
I eventually guessed and moved on, but that hesitation stayed in my head.
I think others will pause there too.
Did any label feel slightly unclear to you?
My Wrong Assumption
I assumed programmable blob logic meant I had to think like a developer.
That was wrong.
I later realized it was more about thinking in outcomes, not syntax. I corrected myself when I saw how the preview summarized my logic in plain language.
It felt like switching from writing instructions to just describing intentions.
That change in mindset helped me breathe again.

How This Changed My View
Before this task, Walrus felt like storage with a fancy name.
Now, it feels more like storage that can listen.
Not in a dramatic way, but in a quiet, conditional way. The WAL token also felt more connected to behavior, not just existence.
CreatorPad’s task design here felt less like a challenge and more like a conversation with the system. It didn’t rush me. It waited.
That changed how I see task design itself.
Who This Is Actually For
This task is for people who like control without noise.
If you enjoy setting quiet rules and watching systems respect them, you will like this.
If you prefer instant feedback and visible actions, you might feel slightly bored.
Beginners may struggle with wording, but patient users will feel rewarded.
Which group do you think you belong to?
One Practical Insight
My biggest lesson was that logic feels lighter when it is framed as intention.
Once I stopped thinking about “conditions” and started thinking about “when this, then that,” everything became softer.
This matters beyond CreatorPad points because it changes how I approach any programmable system.
Did your thinking shift like this too?
Two Small Realizations I Didn’t Expect
First, UX can be calm and still confusing. Those two things can exist together.
Second, timing matters more than effort. When I rushed, I misunderstood. When I slowed down, the system made sense.
It reminded me of standing in a queue where the line moves slowly but smoothly, while the fast line keeps stopping.
Both realizations came after finishing, not during.
Ending Reflection
I learned that programmable blob logic is less about control and more about quiet agreement between data and condition.
My honest feeling is cautiously positive. I’m not excited, but I feel respectful toward what Walrus is building.
And now I wonder: did this task make you feel more in control, or just more aware?


