En el mundo de las criptomonedas, que evoluciona rápidamente, las amenazas de seguridad continúan adaptándose junto con los avances tecnológicos. Un fraude particularmente insidioso que ha ganado prominencia es el ataque de envenenamiento de direcciones, también conocido como suplantación de direcciones. Este tipo de fraude explota el error humano y la complejidad visual de las direcciones de los monederos de blockchain, lo que lleva a pérdidas financieras significativas. A finales de 2025, el envenenamiento de direcciones se ha convertido en uno de los esquemas de phishing más prevalentes en cripto, contribuyendo a miles de millones en robos.
¿Qué es un ataque de envenenamiento de direcciones?
Las direcciones de billeteras de criptomonedas son largas cadenas de caracteres alfanuméricos (por ejemplo, las direcciones de Ethereum son 42 caracteres que comienzan con "0x"). Para hacerlas más fáciles de manejar, las billeteras y exploradores a menudo solo muestran los primeros y últimos caracteres, como 0x1E22...9F8b.
Los estafadores explotan esto al:
1. Monitorear la blockchain en busca de billeteras activas, especialmente aquellas involucradas en transacciones frecuentes o de alto valor.
2. Generar direcciones "vanidad" o similares que coincidan con el principio y el final de una dirección legítima que la víctima usa comúnmente. Herramientas como generadores de direcciones vanidad hacen esto factible, a veces utilizando GPU para operaciones a gran escala.
3. Enviar pequeñas transacciones de "polvo" (a menudo de valor cero o cantidades insignificantes) desde la dirección falsa a la billetera de la víctima. Esto "envenena" el historial de transacciones de la víctima, insertando la dirección maliciosa entre las recientes.
4. Esperar a que la víctima copie una dirección de su historial para una futura transferencia. En la prisa, la víctima selecciona la envenenada, enviando fondos directamente al estafador.
A diferencia de los sitios de phishing o malware que roban claves privadas, el envenenamiento de direcciones se basa puramente en el engaño y la supervisión del usuario. Las transacciones en la blockchain son irreversibles, lo que hace que la recuperación sea casi imposible sin la cooperación del estafador.

Incidentes Notables y Escala de la Amenaza
El envenenamiento de direcciones ha causado daños sustanciales:
• En mayo de 2024, un ballena de criptomonedas casi perdió $68 millones en Bitcoin envuelto (WBTC) pero recuperó la mayor parte después de que el atacante devolviera los fondos.
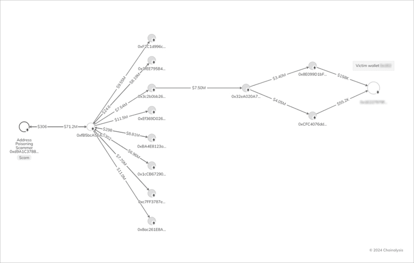
• El 20 de diciembre de 2025, un comerciante perdió casi $50 millones en USDT después de que una transacción de prueba fue seguida por un ataque de polvo envenenado. La víctima ofreció una recompensa de $1 millón por la recuperación, pero los fondos fueron rápidamente lavados a través de Tornado Cash.
• Investigaciones de 2025 indican más de 270 millones de intentos de ataque solo en Ethereum y BNB Chain, apuntando a 17 millones de víctimas y resultando en al menos $83.8 millones en pérdidas confirmadas. Algunas estimaciones sugieren que el envenenamiento de direcciones representó más del 10% de los drenajes de billeteras en 2025.
Estos ataques son de bajo costo para los estafadores (mínimas tarifas de gas para transacciones de polvo) pero de alta recompensa, a menudo apuntando a usuarios de stablecoins debido a patrones predecibles.

Cómo protegerse
La prevención es sencilla pero requiere disciplina:
• Siempre verifica la dirección completa: Nunca confíes en coincidencias parciales. Copia-pega con cuidado y compara cada carácter.
• Utiliza libros de direcciones de billetera: Guarda contactos verificados en el libro de direcciones de tu billetera (por ejemplo, funciones de MetaMask o Ledger) en lugar de copiar desde el historial.
• Ignorar transacciones de polvo: Muchas billeteras (como Trezor Suite) ahora marcan o difuminan transferencias entrantes sospechosas.
• Billeteras de hardware: Dispositivos como Ledger o Trezor muestran direcciones completas en pantalla para confirmación.
• Activar advertencias: Utiliza billeteras con detección de estafas integrada o extensiones que alerten sobre direcciones similares.
A medida que la adopción de criptomonedas crece, también lo hacen las estafas sofisticadas como el envenenamiento de direcciones. Mantenerse vigilante—verificando dobles direcciones y evitando atajos—sigue siendo la mejor defensa en esta frontera digital irreversible.

