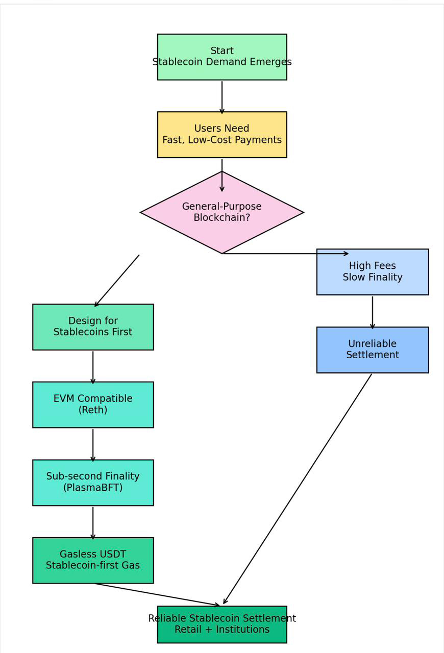
Sebagian besar blockchain Layer 1 dimulai dari ambisi yang luas. Mereka ingin menjadi sistem yang serba guna di mana apa pun dapat dibangun, mulai dari permainan hingga NFT hingga instrumen keuangan yang kompleks. Stablecoin muncul belakangan dan diharapkan dapat masuk ke dalam arsitektur yang tidak pernah benar-benar dibentuk di sekitar pembayaran. Seiring waktu, ketidakcocokan ini menjadi jelas. Stablecoin bukanlah aset spekulatif. Mereka digunakan untuk penyelesaian, gaji, pengiriman uang, aliran kas, dan transfer sehari-hari. Mereka menuntut konsistensi, netralitas, dan keandalan dengan cara yang sulit dicapai oleh sebagian besar rantai.
Plasma memulai dari premis yang jauh lebih sempit dan lebih jujur. Ia adalah blockchain Lapisan 1 yang dibangun khusus untuk penyelesaian stablecoin. Alih-alih mencoba mengoptimalkan untuk setiap kemungkinan kasus penggunaan, ia mengoptimalkan untuk bagaimana dolar digital sebenarnya bergerak di dunia nyata.
Salah satu sinyal paling jelas dari fokus ini adalah keputusan Plasma untuk tetap sepenuhnya kompatibel dengan EVM sambil memikirkan ulang segala sesuatu di sekitar eksekusi dan finalitas. Menggunakan Reth sebagai lapisan eksekusinya berarti pengembang tidak dipaksa ke dalam lingkungan baru. Alat yang ada, kontrak pintar, dan kebiasaan pengembang terbawa secara alami. Ini mengurangi gesekan bagi pembangun dan memperpendek jalur dari ide ke produksi. Namun, Plasma tidak berhenti di kompatibilitas. Ia menggabungkan EVM dengan PlasmaBFT, mekanisme konsensus yang dirancang untuk memberikan finalitas dalam sub-detik. Untuk penyelesaian stablecoin, kombinasi ini lebih penting daripada angka throughput utama. Pembayaran perlu terasa segera dan konklusif. Ketika transfer dikirim, pengguna perlu memiliki keyakinan bahwa itu final, tidak tertunda di belakang konfirmasi probabilistik.
Finalitas pada kecepatan ini mengubah perilaku. Pedagang tidak perlu menunggu. Sistem perbendaharaan tidak memerlukan logika pemantauan yang rumit. Prosesor pembayaran dapat memperlakukan penyelesaian onchain sebagai backend yang dapat diandalkan daripada sistem yang berusaha sebaik mungkin. Selama ribuan atau jutaan transaksi, kepastian itu menjadi penghematan operasional.
Plasma juga memperkenalkan fitur yang secara langsung mencerminkan pola penggunaan stablecoin. Transfer USDT tanpa gas adalah contoh yang baik. Di banyak pasar dengan adopsi tinggi, pengguna memegang stablecoin tetapi tidak selalu memegang token gas asli. Memerlukan aset tambahan hanya untuk memindahkan uang menambah gesekan dan menjelaskan mengapa banyak pengguna nyata bergantung pada layanan kustodian. Transfer tanpa gas menghilangkan hambatan itu. Pengguna dapat mengirim stablecoin sebagai uang, bukan sebagai alur kerja kripto.
Gas yang diperuntukkan bagi stablecoin mengikuti logika yang sama. Alih-alih memaksa setiap interaksi untuk dihargai dalam token asli yang volatil, Plasma memungkinkan biaya dibayar dalam stablecoin. Ini menjaga biaya tetap dapat diprediksi dan menyelaraskan insentif dengan cara berpikir pengguna yang sudah ada. Sistem pembayaran di mana biaya berfluktuasi secara liar merusak kepercayaan. Sistem di mana biaya stabil terasa lebih dekat dengan infrastruktur keuangan tradisional, tetapi tanpa mengorbankan transparansi onchain.
Keamanan adalah area lain di mana Plasma mengambil sikap yang disengaja. Dengan mengikat keamanan ke Bitcoin, desain ini bertujuan untuk meningkatkan netralitas dan ketahanan terhadap sensor. Model keamanan Bitcoin tidak dioptimalkan untuk kecepatan, tetapi tidak ada yang dapat menandingi dalam hal netralitas politik dan ekonomi. Mengikat Plasma ke lapisan dasar ini kurang tentang kinerja mentah dan lebih tentang kredibilitas. Untuk lapisan penyelesaian yang menangani aktivitas ekonomi nyata, pertanyaannya bukan hanya apakah itu berfungsi hari ini, tetapi apakah ia tetap dapat dipercaya di bawah tekanan. Pengikatan Bitcoin adalah sinyal bahwa Plasma memprioritaskan jaminan jangka panjang di atas kenyamanan jangka pendek.
Ini penting bagi institusi sama seperti bagi pengguna ritel. Perusahaan pembayaran dan firma keuangan sangat peduli tentang netralitas. Mereka memerlukan jaminan bahwa infrastruktur penyelesaian tidak dapat diubah atau dipengaruhi secara sembarangan. Pada saat yang sama, pengguna ritel di daerah dengan adopsi tinggi peduli tentang ketersediaan dan biaya. Desain Plasma berbicara kepada kedua kelompok dengan memisahkan kecepatan eksekusi dari pengikatan keamanan, daripada memaksa kompromi antara keduanya.

Basis pengguna target mencerminkan fokus ganda ini. Di pasar dengan adopsi tinggi, stablecoin sudah digunakan sebagai uang sehari-hari. Orang-orang menggunakannya untuk menyimpan nilai, mengirim uang kiriman, dan membayar untuk layanan. Pengguna ini memerlukan sistem yang berfungsi di bawah beban, menjaga biaya tetap rendah, dan tidak memerlukan manajemen teknis yang konstan. Desain berfokus pada stablecoin Plasma secara langsung memenuhi kebutuhan tersebut.
Di sisi institusi, persyaratannya berbeda tetapi kompatibel. Institusi memerlukan penyelesaian yang dapat diprediksi, finalitas yang jelas, auditabilitas, dan asumsi keamanan yang kuat. Mereka juga memerlukan integrasi dengan sistem dan alur kerja berbasis EVM yang ada. Arsitektur Plasma memungkinkan institusi untuk berinteraksi dengan stablecoin onchain tanpa meredesain seluruh tumpukan mereka. Seiring waktu, ini menciptakan jembatan antara penggunaan yang didorong oleh ritel dan penyelesaian bertaraf institusi.
Apa yang paling menonjol tentang Plasma bukanlah fitur tunggal, tetapi disiplin di balik desainnya. Setiap pilihan besar mengarah kembali ke satu pertanyaan inti: bagaimana seharusnya blockchain berperilaku jika stablecoin adalah beban utama, bukan efek samping. Dengan menjawab pertanyaan itu secara konsisten, Plasma menghindari banyak kompromi yang muncul dalam sistem yang lebih umum.
Pendapat saya adalah bahwa jenis spesialisasi ini bukanlah batasan. Ini adalah pengakuan bahwa pasar telah matang. Stablecoin bukan lagi eksperimen. Mereka sudah menjadi salah satu produk paling sukses dalam kripto, bergerak triliunan dolar setiap tahun. Infrastruktur yang memperlakukan mereka sebagai warga kelas satu akan diam-diam menjadi lebih penting daripada rantai yang mengejar narasi yang mungkin paling luas. Plasma merasa selaras dengan kenyataan itu. Ia tidak mencoba untuk mendefinisikan ulang uang. Ia mencoba untuk membuat uang digital berfungsi dengan cara yang sudah diharapkan orang.

