i’ve been living inside the sign protocol codebase for months now. long enough for the abstractions to wear off. long enough to stop seeing features and start seeing structure.
i wanted to believe the story. a shared verification layer. a bridge between digital identity and real world truth. something clean, composable, final.
but the deeper i go, the harder it is to ignore what’s actually there.
this isn’t a bridge. it’s a split.
i’m done pretending a claim on sign is a single thing.
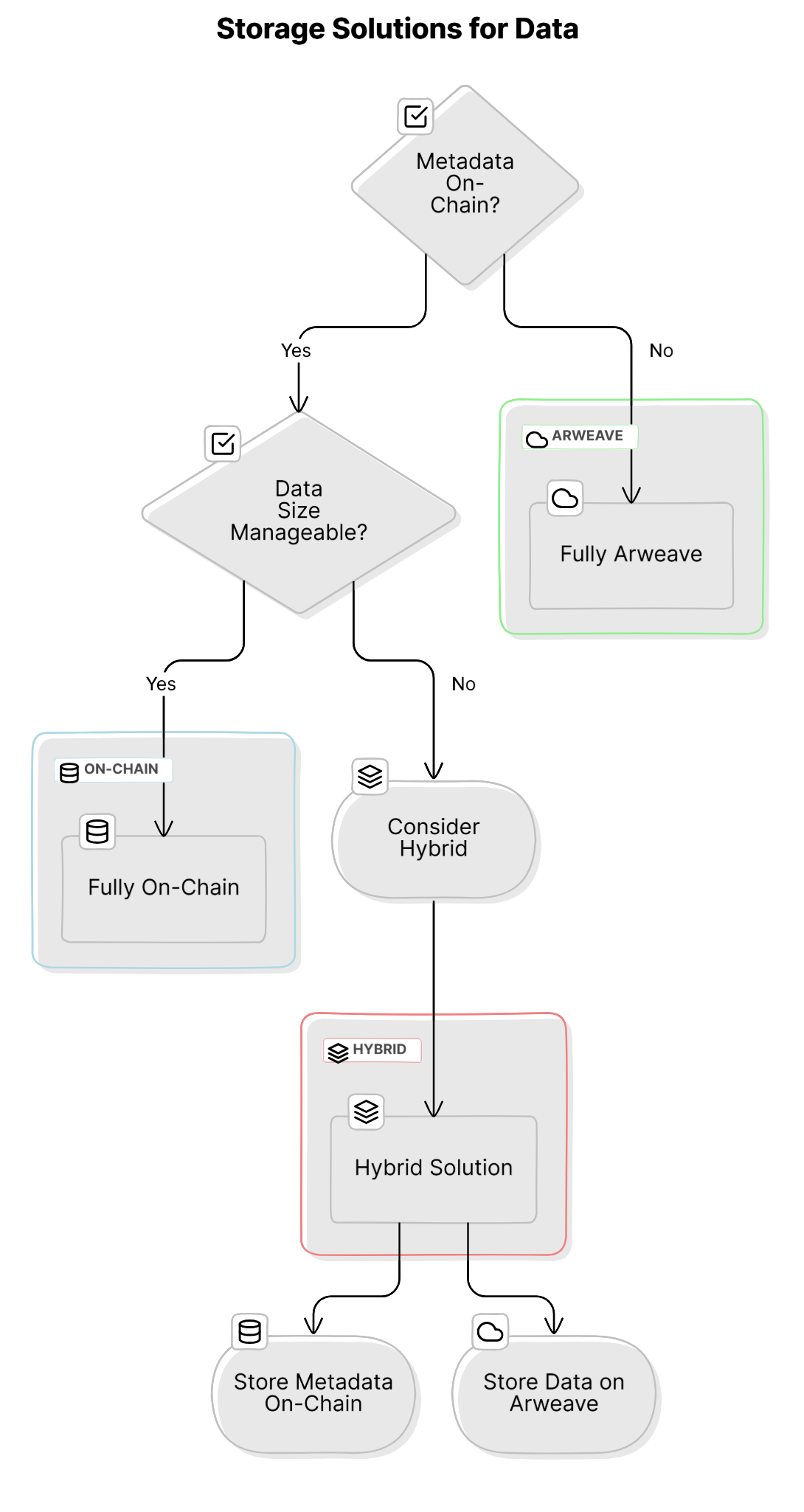
on paper, it looks simple. schema, hook, attestation. done. a neat pipeline that turns messy human data into something verifiable.
but that simplicity collapses the moment you look at where the data actually lives.
what we call a claim is really two separate objects pretending to be one.

there’s the on-chain attestation. immutable, queryable, globally visible. a hash, a schema reference, a signature. it’s clean. it’s fast. it’s legible to machines.
and then there’s the payload. the actual data. the documents, the context, the meaning. pushed off-chain into arweave or ipfs because it’s too heavy to carry.
the protocol treats them like a unit.
technically, they’re not.
what we have is a commitment on one side, and a dependency on the other.
there’s a moment where the system feels real. i keep coming back to it.
it’s the instant the attestation is created.
the hook is alive. it reads the payload. it checks the schema. it validates whatever slice of reality it was designed to validate. it hashes the data and anchors it on-chain.
for that brief window, everything lines up.
the on-chain commitment matches the off-chain data. the schema still means what it was supposed to mean. the validation logic is present and executable.
this is the only time the system actually behaves like a full verification layer.
and it lasts for a fraction of a second.
once the attestation is written, the environment disappears.
the hook still exists as code, but the execution context is gone. whatever external conditions, data sources, or assumptions it depended on are no longer reproducible.
the system does not re-run validation. it does not check whether the payload is still accessible. that responsibility is explicitly left outside the protocol boundary. it does not track whether the meaning of the schema drifts over time.
what remains is the commitment.
from that point forward, the system is no longer verifying the claim itself. it only verifies the integrity of the commitment.
from that point forward, everything else is assumed.
that the data will still be there.
that it will still be interpretable.
that it will still mean what it meant.
none of those are enforced.
they’re implied.
i tried, for a while, to treat this like a flaw. something fixable. something that better engineering could smooth out.
it isn’t.
this is what happens when you try to scale verification in a distributed system with real constraints.
you can’t put full payloads on-chain without destroying throughput and cost efficiency. you can’t re-validate everything continuously without collapsing latency. you can’t preserve full context and still expect the system to move fast enough to be useful.
so the architecture splits.
the chain keeps the commitment.
the data lives somewhere else.

the system doesn’t try to preserve full truth. it preserves something narrower: that a specific party committed to a specific statement, under a specific schema, at a specific point in time.
sign protocol didn’t invent this pattern. it inherits it.
but it also inherits everything that comes with it.
the longer i look at it, the less i worry about whether the hash matches.
that part is easy.
what bothers me is everything around it.
data availability isn’t enforced by the protocol. ipfs depends on replication and pinning. arweave improves persistence through economic incentives, but even then, availability is an external assumption, not a guarantee enforced on-chain.
schemas don’t stay still. the same bytes can mean something different a year later, depending on how they’re interpreted.
validation logic is only partially durable. the code persists, but the conditions it depended on often don’t.
and most consumers don’t even try.
they don’t read the payload. they don’t re-validate anything. they look at an indexed result, a boolean, a status flag.
yes or no.
verified or not.
the claim survives.
the meaning doesn’t.
i hate how easy it is to trust interfaces like signscan.
it’s fast. it’s clean. it shows you exactly what you want to see. a valid attestation, a recognizable issuer, a neat confirmation that something checked out.
the payload is there, technically. a link you can click if you care enough.
most of the time, i don’t.
and that’s the problem.
because the interface collapses the distance between commitment and data, even though that separation exists at the protocol level. it makes the on-chain record feel like the thing itself, instead of what it actually is: a reference to something external.
the more we rely on that surface, the more we start to believe that the underlying data is just as solid.
it isn’t.
nothing actually disappears.
that’s the unsettling part.
the system doesn’t lose the claim. it compresses it.
what survives on-chain is a minimal footprint. who made the claim, when they made it, and a cryptographic commitment to some data that existed at that time.
what gets stripped away is everything that makes the claim meaningful. the context, the nuance, the ability to re-evaluate it under different conditions.
we preserve integrity of the commitment.
we let the rest decay.
i don’t think sign protocol is broken.
in fact, i think it’s one of the most sophisticated attestation systems we have right now.
but i’ve stopped romanticizing what it does.
this isn’t a truth machine. it doesn’t store truth, it doesn’t maintain it, and it doesn’t defend it over time.
what it does is simpler, and colder.
it records that someone committed to something, at a specific moment, under a specific set of conditions.
that turns out to be enough to coordinate systems, move capital, assign permissions, and build entire economies.
but it comes at a cost.
the truth has to be thinned out. compressed into something light enough to travel through the system without friction.
what’s left is a compressed commitment — intact in integrity, but stripped of most of the context that gave it meaning.
and the more i work with it, the more i realize we’ve accepted that trade.
we don’t live in the full claim.
we live in the commitment.