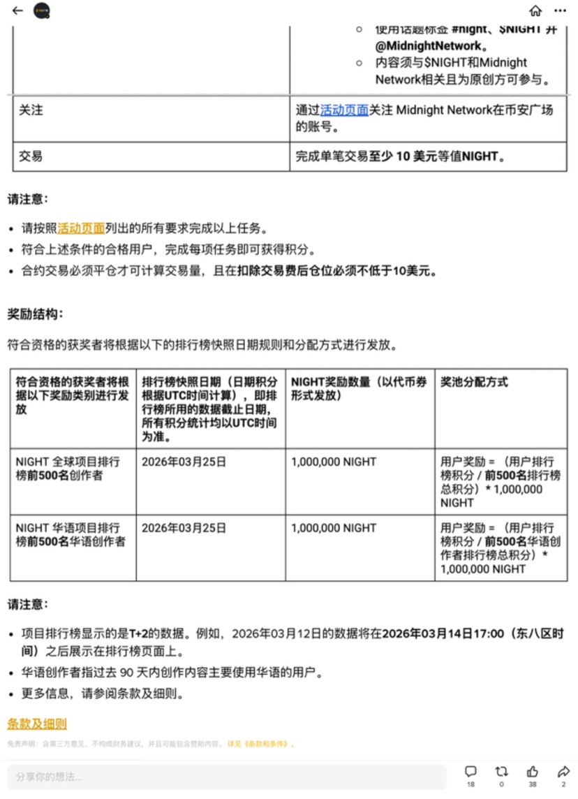
刚刷到@MidnightNetwork 的广场任务,我直接原地起立——这次居然是前500名都有奖,不是前100,更不是前50!
以前的“嘴撸”活动有多恶心大家都懂:要么卷到前100,要么直接卡死前50,除了大V、工作室和砸钱的狗庄,普通人基本都是陪跑。看着榜单上的大佬们疯狂刷量,我们只能在下面叹气,连喝汤的资格都没有。
但这次不一样!500个名额直接把门槛拉到地板,终于轮到我们普通人有参与感了。不用再羡慕前100的大佬,不用再当炮灰,只要你肯动手写,就有机会挤进前500,拿到实打实的百U奖励。
今天是活动第二天,排行榜要到14号下午5点才更新,但千万别等榜单出来再行动!那时候黄花菜都凉了。每天随手发几条内容,成本几乎为零,万一挤进前500,就是百U级别的大毛。
这波不拼资金、不拼资源,纯靠执行力。机会真的摆在眼前,别再当旁观者了!这一次,普通人也能稳稳吃上肉,冲就完事了!
