Dude, I gotta tell you – I’ve been messing around in crypto for years now, and nothing has ever frustrated me more than how “private” most chains actually aren’t.
You throw a transaction on there and it’s like putting your whole damn life on a billboard. Every wallet address, every move, every little swap – some nerd with an explorer can trace it back to you in five minutes flat. We all jumped into Web3 yelling about freedom and taking power back from banks and big tech… only to end up in a glass box where everyone’s watching. That’s exactly why Midnight Network hit me different the first time I really dug into it. It wasn’t some hype video or another privacy coin trying to look mysterious. It actually felt like the thing we’ve all been bitching about in group chats for years finally got built.
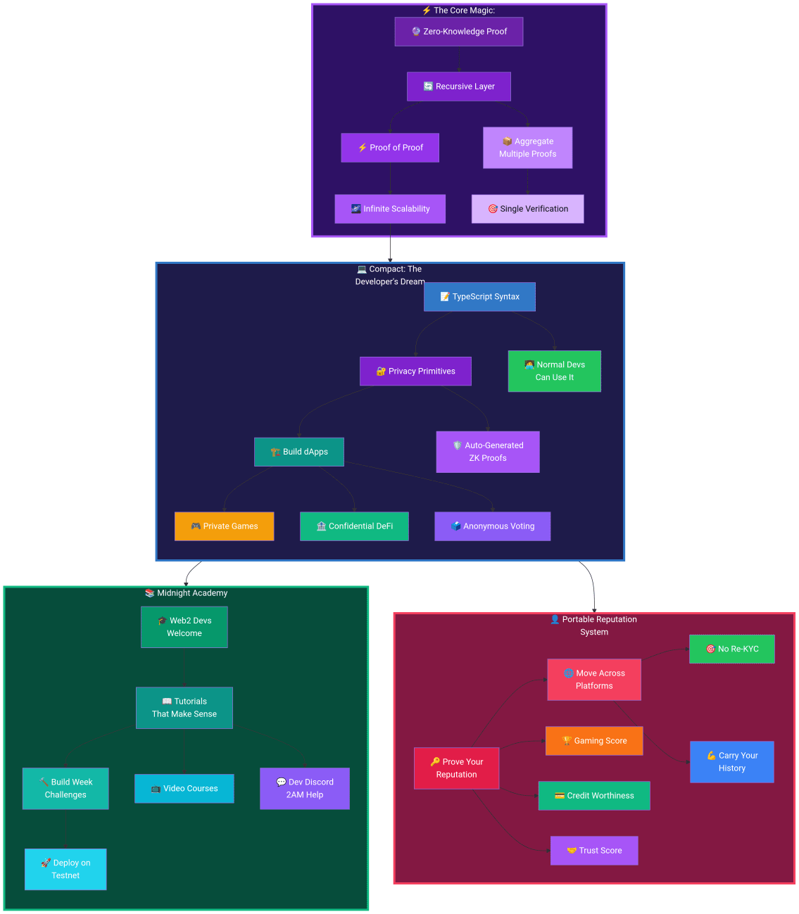
I remember sitting there at 2 a.m. scrolling through their docs (yeah, I’m that guy) thinking, “Wait… they actually solved the trade-off?” Because that’s the big lie most projects sell you – either you get full privacy and nobody can use your app, or you get usability and you’re naked on-chain. Midnight calls it “rational privacy,” and once you get it, it’s kinda genius. You prove exactly what needs proving and keep the rest in the dark. Like, show you’re old enough to buy a drink online without flashing your birthday. Bid on something and prove your bid is legit without anyone seeing the number. Vote in a DAO and everyone knows the result is real, but your actual vote stays locked away forever. No forced all-or-nothing bullshit.
The tech is zk-SNARKs on steroids – recursive zero-knowledge proofs – but they made it so normal devs can actually use it. There’s this language called Compact that feels like TypeScript with privacy superpowers. I’m not a coder, but even I could follow along in their tutorials. You can build apps where your reputation travels with you across platforms, you can do real commerce without leaving a trail for advertisers or governments, and yeah, you can even do KYC stuff without handing over your soul. It’s selective disclosure that actually makes sense instead of the usual “trust us” nonsense.
But the part that still makes me laugh out loud is how they fixed the money side. The token is called NIGHT – totally public, transparent, used for staking and governance. They dropped a ton of it back in late 2025 through this massive Glacier Drop thing. I know people who grabbed some just by holding ADA or ETH or even BTC – it was one of the fairest distributions I’ve seen in forever. No VC dumps, no weird locks, just regular folks getting in early.

Here’s where it gets stupidly clever: when you hold NIGHT, your wallet quietly makes this thing called DUST. DUST is your private gas money. It pays for every transaction and smart contract, it regenerates slowly over time, and you can’t send it to anyone else or use it for shady transfers. It literally decays if you don’t use it, so regulators don’t freak out. Developers can stake their own NIGHT to cover fees for their users, so the apps feel basically free. No more getting wrecked by gas prices when the token pumps. No more burning your principal just to click a button. I swear, I read that part three times because it felt too good to be true.
Right now, as I’m typing this in mid-March 2026, we’re in this Hilo phase where NIGHT is already live and trading on Cardano so people can actually get their hands on it while the team finishes locking everything down. The real mainnet – they call it Kūkolu – is literally weeks away. Testnets have been running smooth, the Midnight Academy is teaching regular Web2 devs how to jump in, and builders are already tagging their repos and getting ready to launch dApps day one. The Midnight Foundation is keeping it all steady instead of chasing Twitter hype.

Look, I’m not here to sell you a coin or tell you to ape in. I’ve been burned enough times to know better. But after watching chain after chain promise the world and deliver the same old surveillance crap, Midnight feels… different. It’s not trying to be the next meme rocket or Bitcoin 2.0. It’s just quietly building the infrastructure so we can finally do the stuff we came here for – private voting, real identity without doxxing yourself, commerce that doesn’t watch your every move, all while still playing nice with the real world when it has to.

I’ve been in this space long enough to get cynical, but reading their Nightpaper and playing around in the testnet actually got me excited again. Like, proper butterflies-in-the-stomach excited. If you’re a builder who’s sick of choosing between cool features and actually protecting your users, or if you’re just a regular person tired of every on-chain move feeling like it’s being logged by someone, do yourself a favor and take a look. Mainnet is right around the corner, the drop dust has settled, and “Midnight City” is about to open the doors.
Night’s falling in crypto… and for once, it actually feels like the good kind.
