Za każdym razem, gdy gra typu play to earn dodaje kolejne warstwy i systemy, zadaję sobie to samo pytanie. Czy naprawdę sprawiamy, że jest lepiej, czy powoli tłumimy zabawę pod jej własnym ciężarem?
To mocno mnie uderzyło po wydaniu aktualizacji Pixels Tier 5. Na początku wygląda to jak zwykle: nowy poziom, nowe zasoby, nowe przepisy. Ale im dłużej się nad tym zastanawiałem, tym bardziej zdawałem sobie sprawę, że zespół nie tylko dodaje nowości. Zmieniają po prostu sposób, w jaki cała gospodarka funkcjonuje.
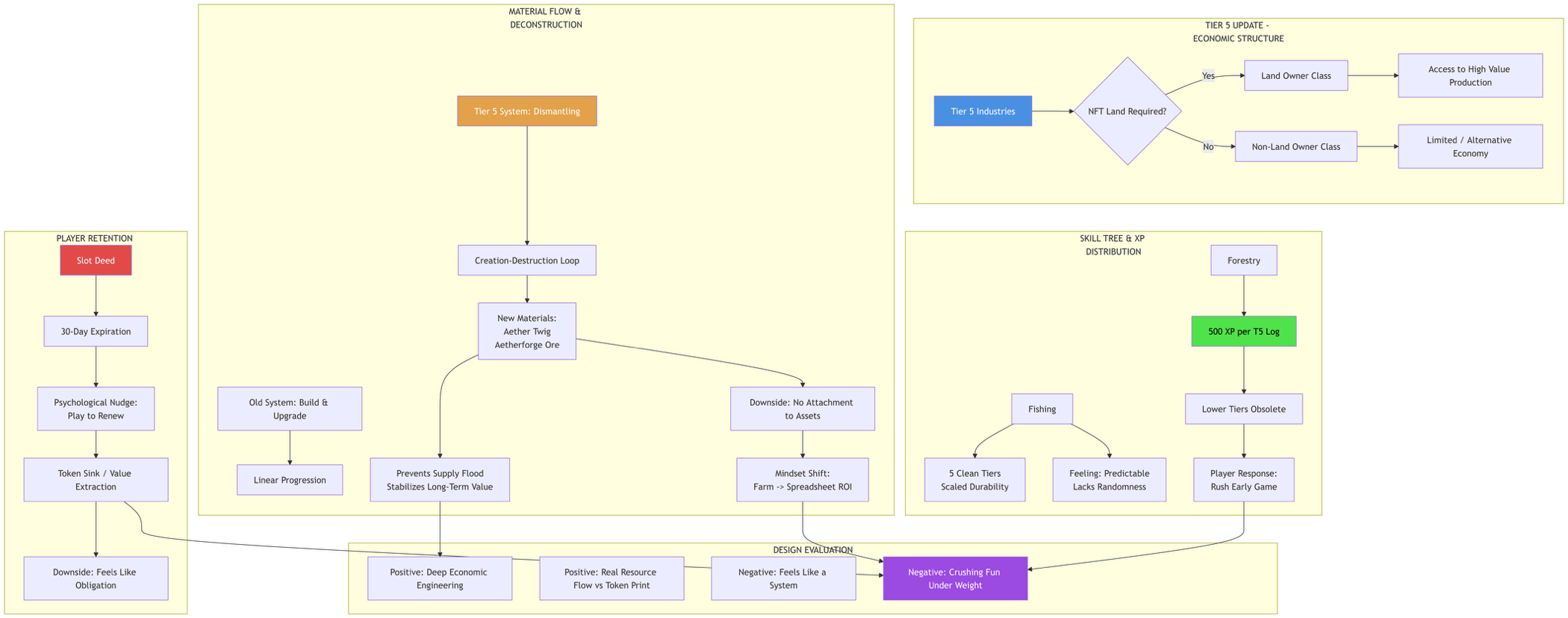
Największą sprawą jest to, że przemysły poziomu 5 mogą działać tylko na ziemi NFT. To natychmiast dzieli graczy na dwie grupy: tych, którzy posiadają ziemię, i tych, którzy jej nie mają. Następnie dodali akt slotu, który wygasa po dokładnie 30 dniach. Nikt nie zmusza cię do odnowienia, ale system wciąż zachęca cię do pozostania aktywnym, inaczej twój przemysł przestaje działać. Cicho przekształca casualową grę w coś, co musisz śledzić.
Część dotycząca dekonstruowania naprawdę skłoniła mnie do myślenia. Kiedyś po prostu budowaliśmy i ulepszaliśmy wszystko. Teraz musisz celowo rozbierać rzeczy, aby zdobyć dobre materiały. Wszystkie nowe rzadkie materiały, takie jak Aether Twig i Aetherforge Ore, pochodzą tylko z demontażu aktywów wyższej klasy. Tworzenie i niszczenie są teraz ze sobą powiązane w jednej pętli. Zaopatrzenie krąży zamiast być sztucznie ograniczone. To jest naprawdę mądre, aby utrzymać stabilność gospodarki na dłuższą metę, a także zatrzymuje zwykły zalew, który zabija większość gier typu play to earn.
Ale tutaj zaczyna się to wydawać dziwne.
Kiedy najlepszym ruchem jest zniszczenie tego, co budowałeś przez tygodnie, czy nadal możesz dbać o swoje rzeczy w ten sam sposób? Normalne gry pozwalają ci przywiązać się do swojej farmy, bazy, sprzętu. Ta gra sprawia, że patrzysz na wszystko jak na tymczasowy materiał na następny krok. Przesuwa cię z uczucia dumy z tego, co stworzyłeś, do pytania, jaki jest zwrot z inwestycji, jeśli to teraz zniszczę. To przekształca wielu okazjonalnych graczy w ludzi wpatrujących się w arkusze kalkulacyjne.
Aktualizacja rybołówstwa robi to samo. Pięć czystych poziomów trwałości, które skaluje poziom narzędzi, wszystko wydaje się logiczne i zaplanowane. Ale czuje się również bardzo przewidywalne, prawie bez losowości. To samo z zmianą leśnictwa 500 XP za kłodę na Tier 5. To ogromny skok. Rzeczy z niższych poziomów zaczynają wydawać się bezsensowne, a nowi gracze albo rezygnują, albo przechodzą przez wczesną grę, jakby to był tylko obowiązek do wykonania.
W przypadku wygaszenia slotu 30-dniowego jest ta sama historia. Działa jako mechanizm wyciągania wartości z gospodarki, ale również wprowadza ten mały timer w twojej głowie. Przestajesz grać, kiedy chcesz, i zaczynasz grać, kiedy system mówi, że musisz.
Nie nienawidzę tego. Zespół projektowy myśli znacznie głębiej niż większość projektów typu play to earn kiedykolwiek to robi. Nie drukują tylko tokenów i nie mają nadziei, że to zadziała. Naprawdę budują prawdziwy przepływ zasobów, zachęty dla graczy i długoterminową równowagę, jak w prawdziwej gospodarce. W świecie pełnym zepsutych, krótkoterminowych grabieżców gotówki, ten poziom troski wyróżnia się.
Problem polega na tym, że każda nowa warstwa sprawia, że gra wydaje się bardziej systemem, a mniej czymś żywym. Im więcej łapiesz się na obliczaniu zysku z demontażu lub martwieniu się o czas odnowienia, tym mniej miejsca jest na po prostu włóczenie się, łowienie ryb, rąbanie drzew i relaksowanie się, ponieważ to po prostu dobrze wygląda.
Po graniu z Tier 5 przez chwilę, oto moje szczere zdanie. Jako system jest doskonały. Jako gospodarka jest mądra i myśli przyszłościowo. Ale jako gra, odczucie gracza wciąż wydaje się niedokończone. Czy zabawa przetrwa tę złożoność, czy mechanika powoli przejmie kontrolę, aż przestanie przypominać grę?
To teraz prawdziwe pytanie i chciałbym usłyszeć, co myślicie po przetestowaniu tego.



