Vanar is a Layer 1 blockchain designed from the ground up for real-world use, not just speculation. The team behind Vanar has deep experience working with games, entertainment, and global brands, and their mission is clear: bring the next 3 billion users to Web3 in a practical and scalable way.
Rather than focusing only on users clicking buttons, Vanar is built as machine-centric infrastructure. It is designed for AI agents, automated systems, payment flows, and background programs that need reliability, not hype. This approach makes Vanar suitable for gaming, metaverse platforms, AI applications, eco solutions, and brand integrations. Notable products in the ecosystem include Virtua Metaverse and the VGN games network, all powered by the VANRY token.
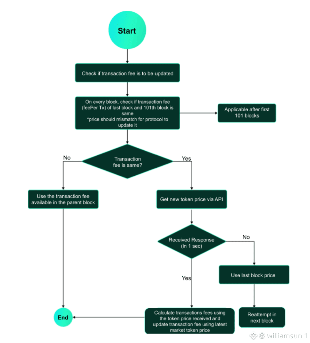
A key strength of Vanar is predictability. For automation and AI, unpredictable fees are a major risk. Vanar solves this with a fixed, fiat-tied fee structure, ensuring transaction costs stay stable even when token prices change. This makes it possible for AI agents to stream payments, pay invoices, and run automated financial logic without cost surprises.
Vanar also uses a staged gas system. Normal transactions remain extremely affordable for everyday users, while large or resource-heavy operations move into higher fee tiers. This protects the network from spam and abuse without punishing legitimate usage.
Another critical design choice is deterministic transaction ordering. Instead of fee bidding, Vanar processes transactions on a first-in, first-out (FIFO) basis. This removes bidding wars, eliminates manipulation, and gives automated systems certainty about when their transactions will be executed.
AI is not added as a feature on top of Vanar—it is part of the infrastructure itself. Vanar allows AI agents to reason over data, interact with on-chain context, and execute actions efficiently. This makes it suitable for automated, compliant financial workflows rather than simple token transfers.
On the security side, Vanar takes a pragmatic approach. The network starts with Proof-of-Authority for speed and accountability, then transitions to Proof-of-Reputation, where validators earn trust based on performance and behavior. This balances decentralization with the stability required for enterprise and institutional use.
Long term, Vanar is not chasing short-term hype cycles. Its focus is on reliability, sustainability, and real adoption. By building predictable, machine-friendly infrastructure and targeting mainstream industries, Vanar positions itself as a blockchain meant to run quietly in the background—powering real systems that last.