When someone tells you a project is building a Layer 1 blockchain, it can feel like you are about to hear the same old story again. Faster chain, cheaper fees, big promises, and then you are left holding confusion. I get that. Most people do not want a new technical world to learn. They want a calmer life online. They want things to feel safe. They want to feel like they belong. They want their time to matter. So when I talk about Vanar, I do not want to start with code words. I want to start with the feeling Vanar is clearly aiming for: Web3 that makes sense for normal people, especially in the places where humans already live online, like games, entertainment, and brand experiences. That is the direction Vanar repeats on its own site, and it is the anchor for everything else in the ecosystem story.

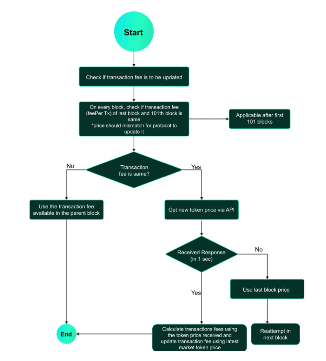
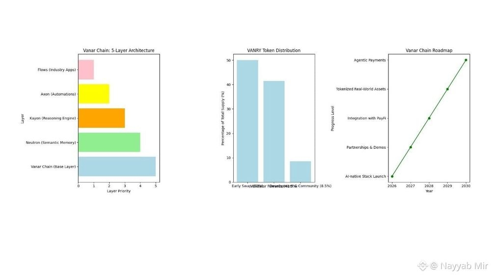
Now let us walk slowly, step by step, like we are sitting together and making sense of it in plain English. Vanar calls itself an AI native Layer 1 blockchain stack for Web3. It describes a five layer setup that is built to turn Web3 from programmable into intelligent, meaning apps can learn, adapt, and improve over time. That might sound big, but the human meaning is simple. Most blockchains are like a small notebook that records tiny facts. Send this token. Mint that item. Prove this ownership. That is useful, but it can feel thin when you try to build real consumer apps on top. Consumer apps need richer data, smoother flows, and smart logic that helps protect users instead of confusing them. Vanar is presenting itself as a chain designed to hold more of the real app experience, not just the final receipt.

Here is where the story becomes more grounded, and honestly a little more emotional. Vanar did not begin only as an idea on a whiteboard. It has a visible history connected to Virtua and the earlier TVK identity, and then the project moved into a new name and token identity under Vanar and VANRY. This was not just a casual rename. Binance published that it completed the Virtua TVK token swap and rebranding to Vanar VANRY, including the clear 1 to 1 ratio. If you have been in crypto long enough, you know why this matters. People have been hurt by messy transitions and unclear changes. A clean public record helps people breathe a little easier because it shows the change happened in a structured way on a major venue.

So what is VANRY in all this. Vanar’s own token page describes VANRY as the token that powers the Vanar network and ecosystem, and it frames Vanar as an EVM Layer 1 built for global adoption and for bringing real data, files, and applications directly onchain. I want to keep this very human and very honest. A token only becomes meaningful when it is tied to real life use. If people are actually using the chain through apps, games, marketplaces, and experiences that feel good, then the token becomes part of a living system. If people are not using it, the token becomes mostly a trading object, and that is not the same thing as adoption. So when you look at VANRY, it helps to watch for signs of real usage and real product growth, not just loud talk.

Now we can talk about the part that makes Vanar feel less like theory and more like something you can imagine in your hands. Products. Doorways. Places where a normal person can arrive without feeling like they have to study first. Virtua is one of the key names connected to the Vanar ecosystem story. On the Virtua site, it describes Bazaa as a decentralized marketplace built on the Vanar blockchain, where people can buy, sell, and trade dynamic NFTs with real onchain utility, aiming to unlock true asset ownership across games, experiences, and the metaverse. I want to translate what that means in a way your heart can understand. It means Vanar is trying to support a world where digital items are not just pretty images you look at. They are things you can use, move, and keep. And for a lot of people, that idea hits a deep emotional nerve because we are tired of renting our digital lives. We are tired of losing what we earned when a platform changes rules. Ownership becomes a very personal word when you have felt powerless online.

This is also why Vanar keeps putting AI at the center of its identity. The official chain page describes Vanar as built for AI from day one, with native support for AI workloads, optimized data structures for semantic operations, built in vector storage and similarity search, and an approach that aims to compress data, store logic, and verify truth inside the chain. That is still technical language, so let me soften it. Think of it like this. A basic app follows fixed rules, like a vending machine. An intelligent app can adapt more like a helpful guide. If you imagine a game economy that can adjust rewards so it stays balanced, or a marketplace that can handle richer information and rules more safely, you are already imagining why a project would want intelligence closer to the chain itself. Vanar is telling builders, you do not have to bolt smart behavior on later, you can build it into the bones from the beginning.

And here is the moment where I get very real with you. The dream is beautiful, but the proof always lives in everyday details. Real adoption is not a headline. It is a feeling people have when they use something. It is a player who signs in and does not feel scared. It is a fan who buys a digital item and understands it. It is a creator who can reward supporters without confusing them. It is a builder who can launch an app without spending months fighting friction. This is why Vanar’s focus on consumer areas matters. Consumer users do not forgive rough edges the way early crypto users do. They do not want to think about private keys, confusing steps, or long delays. They want smooth, clear, safe experiences. If Vanar can help developers ship experiences that feel normal, then Web3 starts to feel less like a small club and more like a public road anyone can walk on.

At this point, you might be thinking, okay, so what do I watch next if I want to judge this fairly. I think the answer is simple, even if the tech is complex. Watch whether the ecosystem keeps producing products that people actually use. Watch whether the chain story stays connected to real consumer experiences instead of drifting into buzzwords. Watch whether developers get clear documentation and stable tools, because builders are the ones who create the places where users will live. And watch whether the story of intelligence becomes practical in a way people can touch, not just in a way that sounds impressive.

If you want a few safe, reliable anchors while you do that, you can keep coming back to the official Vanar pages that describe the stack and its goals, and the Virtua pages that describe Bazaa being built on Vanar. Those are direct sources that show what the project itself is claiming and building toward. You can also use neutral overview pages to track the rebrand history and basic identity shift from TVK to VANRY, like CoinMarketCap and other reference style sources, just to keep the timeline straight in your mind.

Now let me end the way a human would end, not the way a brochure would end. I think the reason Vanar gets attention is not because it is another chain. It is because it is trying to solve a very human pain. People want digital life that feels fair. They want digital items that feel real. They want experiences that do not punish them for being new. They want technology that guides them gently instead of demanding they become experts. If Vanar succeeds, you will not see it only in technical charts. You will feel it in small moments. Someone plays a game and later realizes what they earned is truly theirs. Someone joins an experience and feels proud to carry that memory forward. Someone who never cared about crypto starts using Web3 without even calling it Web3. That is what mainstream adoption actually looks like. Quiet. Friendly. Human.

@Vanarchain #Vanar $VANRY

VANRY
VANRY
--
--

#Vanar