$WAL #walrus @Walrus 🦭/acc

WALSui
WAL
0.0824
-1.08%

AI and DeFi have grown in parallel, but mostly in isolation. DeFi focused on liquidity, composability, and permissionless finance. AI focused on prediction, automation, and decision-making. On paper, the overlap looks obvious. Smarter agents should manage capital better. Automated systems should optimize markets. In practice, the bridge between the two has been fragile. The missing piece has not been intelligence or liquidity. It has been memory and verifiability.

@Walrus 🦭/acc sits precisely in that gap.

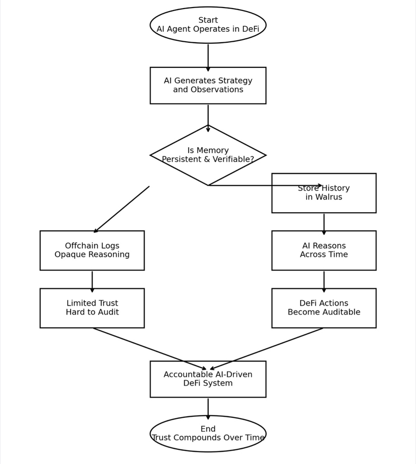
Most AI systems that interact with DeFi today are stateless at the protocol level. They may run sophisticated models offchain, but the history they rely on lives in private databases, logs, or cloud storage. The blockchain only sees the final action, not the reasoning, context, or historical basis behind it. This creates a structural disconnect. DeFi enforces outcomes onchain, but AI reasoning remains offchain and opaque.

Walrus changes this relationship by acting as a persistent data layer that both AI systems and DeFi protocols can rely on. Instead of treating data as something temporary that passes through models and disappears, Walrus treats data as durable, verifiable state. This makes it possible for AI agents to remember, reference, and justify decisions in a way that DeFi systems can actually trust.

In DeFi, memory is everything. Risk models depend on historical behavior. Lending protocols depend on long-term repayment patterns. Governance depends on past decisions and commitments. When AI is introduced without shared memory, it becomes a black box optimizer. It may be effective in the short term, but it cannot be audited or reliably constrained over time. Walrus gives AI agents a place to anchor their memory where it cannot be silently rewritten.

This is where the bridge becomes practical. An AI agent managing a DeFi strategy can store its observations, assumptions, and outcomes in Walrus. Those records persist independently of the agent itself. If the agent is upgraded, replaced, or paused, the history remains intact. DeFi protocols interacting with that agent are no longer trusting a single execution. They are interacting with a continuous system that has a track record.

The implications for risk and trust are significant. In traditional DeFi automation, trust is placed in code correctness and incentives. With AI-driven systems, trust must also include behavior over time. Walrus makes behavior observable without forcing everything to be public. Data can be stored, referenced, and selectively accessed, allowing systems to balance transparency with confidentiality.

This matters especially for AI agents that operate continuously. Unlike human traders or users, agents do not log out. They execute strategies around the clock. Over weeks or months, small decisions compound into large outcomes. Without durable memory, those outcomes are difficult to explain or debug. Walrus provides the historical substrate that makes long-running AI behavior intelligible.

Walrus also changes how AI and DeFi interact at the governance layer. AI-driven governance assistants or policy agents can reference historical proposals, voting behavior, and execution results stored in Walrus. This allows them to reason across long time horizons instead of reacting only to the latest snapshot. Governance becomes less reactive and more informed.

Another important dimension is coordination between multiple agents. In future DeFi systems, it is unlikely that a single AI agent will dominate. More likely, many agents will interact, compete, and cooperate. Shared memory becomes essential in this environment. Walrus acts as neutral ground where agents can reference common data without relying on centralized coordination.

This neutrality is crucial. If AI memory is controlled by a single party, it becomes a point of power. Walrus removes that asymmetry by making memory infrastructure independent from the agents that use it. DeFi protocols, AI systems, and users can all verify the same data without trusting the same operator.

What makes this bridge sustainable is that Walrus does not try to be the intelligence layer or the financial layer. It stays focused on durability and verifiability of data. That focus is what allows it to connect two complex systems without collapsing under their weight. AI can evolve rapidly. DeFi can experiment with new mechanisms. Walrus remains the stable reference point that keeps history coherent.

Over time, this enables a different class of DeFi applications. Strategies that adapt based on long-term outcomes rather than short-term signals. Risk systems that learn from past stress events. Autonomous agents that can be held accountable not just for what they do, but for what they have done before. These are not speculative ideas. They are direct consequences of giving AI systems real memory that DeFi protocols can verify.

My take is that the real convergence of AI and DeFi will not come from smarter models or deeper liquidity alone. It will come from shared, durable memory that both sides can rely on. Walrus quietly provides that foundation. By anchoring AI reasoning and DeFi execution to the same historical layer, it turns automation from something reactive into something accountable. That is the kind of bridge that does not just connect two trends, but allows them to mature together.