🎮 Gameplay của Pixels: Không Tuyệt Vời — Nhưng Đó Là Điểm Mấu Chốt

Hãy thực tế.
Nếu bạn đánh giá Pixels chỉ đơn thuần là một trò chơi:
👉 Nó không ấn tượng.
Vòng lặp nông nghiệp đơn giản
Các nhiệm vụ lặp đi lặp lại
Trần kỹ năng thấp
Hầu như không có khoảnh khắc “dopamine cao”
👉 6.5–7/10 là tốt nhất
Thư giãn. Dễ dàng. Ổn định.
Nhưng chắc chắn không gây nghiện.

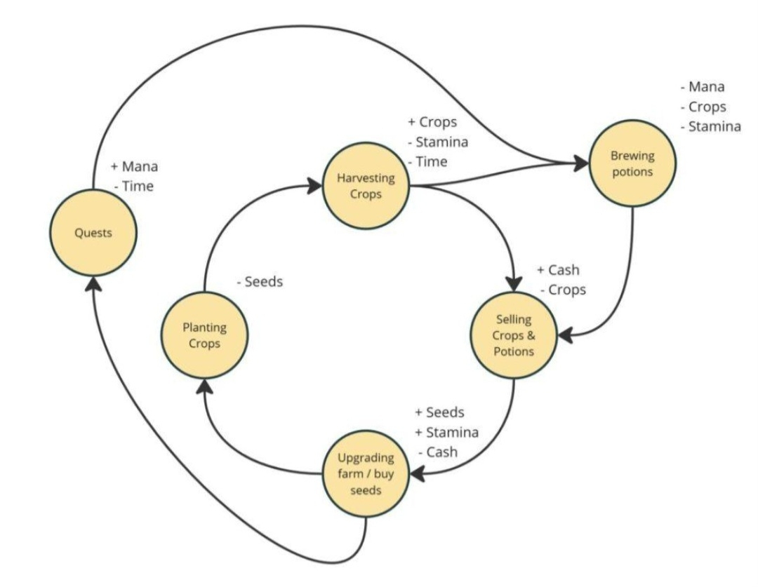
🔄 Vòng lặp Gameplay (Đây Là Tất Cả)
Về bản chất, Pixels chỉ là:
👉 Trồng → Thu hoạch → Chế tạo → Lặp lại
Chỉ vậy thôi.
Không có cơ chế phức tạp.
Không có biểu hiện kỹ năng.
Không có thử thách thực sự.
---
Và vẫn…
👉 Mọi người không bỏ cuộc.

🧠 Sự hiểu biết ẩn giấu
Hầu hết mọi người nghĩ:
👉 “Một trò chơi tuyệt vời là thứ giữ chân người chơi.”
Pixels chứng minh điều ngược lại:
👉 Một trò chơi chỉ cần đủ dễ để không bị bỏ rơi.
---
Bởi vì:
Dễ hiểu → bất kỳ ai cũng có thể bắt đầu
Không cần kỹ năng → không thất vọng
Vòng lặp lặp đi lặp lại → dễ dàng để hình thành thói quen
---
💡 Đây là chìa khóa:
Lối chơi trong Pixels không được thiết kế để kích thích bạn.
Nó được thiết kế để không làm bạn mất tập trung.

⚖️ Tại sao điều này thực sự hiệu quả
Một “trò chơi tuyệt vời” thường:
đạt đỉnh cao (vui vẻ, phấn khích)
nhưng cũng giảm nhanh (kiệt sức)
Pixels chọn điều ngược lại:
👉 Không có đỉnh cao
👉 Không có sự giảm sút
👉 Chỉ đơn giản… sự tham gia ổn định
---
Và sự ổn định sẽ phát triển.
---
💣 Sự hiểu biết cuối cùng
Vòng lặp canh tác đơn giản.
Nhiệm vụ lặp đi lặp lại.
Không có điều gì đột phá.
👉 Và đó chính xác là lý do tại sao nó hoạt động.

Pixels không cố gắng để vui.
👉 Nó đang cố gắng để giữ chân.
---
