现在满大街都在喊 RWA(现实资产上链)。
随便一个土狗项目,搞个官网,放几张美债的截图,就敢说自己是 RWA 龙头。
这全是扯淡。
你问他们一个最简单的问题:“如果我在你的链上买股票,你的链有欧盟的 MTF(多边交易设施) 牌照吗?你有经纪商 资质吗?”
99% 的项目方会当场哑火。
因为他们做的是“应用层 RWA”,也就是在一条裸奔的公链上跑个 App。
一旦监管严查,公链没事,这个 App 也就是拔网线的事。
但 @Dusk 走了一条完全没人敢走的路——协议层合规
这听起来很绕?我打个比方。
别的 RWA 是在泥巴路(普通公链)上跑法拉利,随时会被交警(监管)扣车。
Dusk 是直接把这条路修成了“收费高速公路”,这条路本身就是拿了政府批文的。
你在上面跑什么车,只要上了路,就是合规的。
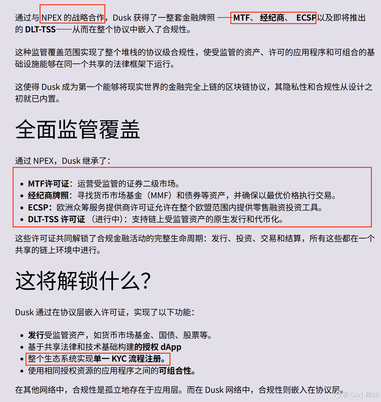
严格说,Dusk 通过与 NPEX 的合作把这些“持牌能力”带到链上使用。
二、 NPEX:手里最硬的铁锤
很多人不理解 Dusk 和 NPEX 合作意味着什么。
NPEX 不是什么野鸡交易所,它是荷兰持牌的证券交易所。
Dusk 通过和它合作,直接继承了一套极其豪华的牌照全家桶:MTF、Broker、ECSP(欧洲众筹服务提供商)。

这意味着什么?
这意味着 DuskEVM 不再是一个简单的区块链,它变成了一个“拥有证券交易所同等法律地位”的数字基础设施。
未来,企业想发股票、发债券,通过 Dusk 发行,在法律上是有效的,是受欧盟认可的。
这就是“监管护城河”。
别的项目还在求监管看一眼,Dusk 已经坐在监管的办公室里喝茶了。
三、 单次 KYC,全生态通行
玩过 RWA 的人都知道,最烦的就是 KYC(身份认证)。
买个美债要 KYC,换个平台买股票又要 KYC。隐私泄露不说,还麻烦得要死。
Dusk 利用它的 ZK(零知识证明) 技术,做了一个天才的设计:协议层身份复用。
你在 NPEX dApp 上做了一次合规认证,这个“身份凭证”就写在你的钱包地址里了(当然,是隐私加密的)。
以后你去 Dusk 链上的任何 DeFi 协议、借贷平台,不需要再做 KYC。
协议会自动识别:“哦,这个地址是合规的,让他通过。”
这才是 Web3 该有的体验!既满足了监管的反洗钱要求,又保护了咱们散户的隐私,还极其丝滑。

四、 总结:买基建,别买过客
在 $DUSK 还没到 1 块钱的时候(现在才 0.0599 左右),你看懂这个逻辑就是捡钱。
RWA 的未来不是看谁 PPT 做得好,是看谁手里有牌照。
当万亿级别的传统金融资产真正进场时,它们只会选择那条“修好的高速公路”。
Dusk 就是那条路,而 $DUSK 就是这条路上的沥青和收费站。


