
We recently announced the arrival of x402z. This infrastructure resolves the critical conflict between blockchain transparency and the strategic needs of AI Agents.
Now, let’s take a closer look at how it works.
Developed in deep collaboration with our FHE technology partner ZAMA, x402z leverages Fully Homomorphic Encryption and the ERC-7984 standard. It enables AI Agents to execute autonomous payments while strictly protecting their commercial intent.

The Transparency Paradox: Escaping the Digital Panopticon
The "Panopticon" allows a single watchman to observe every inmate unseen. We have inadvertently rebuilt this architecture for the AI economy. We expect AI Agents to act as autonomous strategists. However, we force them to operate on public ledgers. This creates a digital Panopticon where every financial movement remains permanently visible.
This creates a fundamental contradiction. In high-frequency markets, visibility equals vulnerability. If an Agent exposes its cost structure, liquidity sources, and purchasing intent on a public ledger, its competitive advantage evaporates before the transaction confirm.

True autonomy requires privacy. We cannot build a functional machine economy inside a transparent environment.
x402z allows us to solve this problem. We are transforming the exposed nature of public blockchains into a secure terrain where Agents can operate strategically.
A Convergence of Ideologies
Technological breakthroughs often emerge from a shared vision. As our FHE technology partner, ZAMA recognized early on that Fully Homomorphic Encryption (FHE) represents the prerequisite for a free digital society. x402z stands as the realization of that shared foresight.
We integrated the ZAMA technology stack at the primitive level and anchored our architecture on the ERC-7984 Confidential Token Standard. This shifts the paradigm of value itself. Traditional tokens function like exposed currency. They remain visible to any observer. In contrast, x402z assets use encrypted data types. Under this new standard, network validators verify proofs of interaction without ever viewing the raw numbers. The ledger records the truth of the transaction while the value remains a secret shared only between the machine and its owner.
Solving the Payment Deadlock
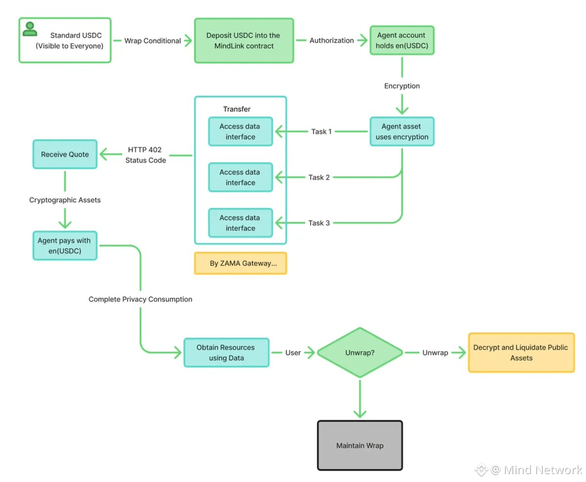
The necessity of this infrastructure becomes clear in machine-to-machine transactions. Consider an Agent seeking proprietary financial data. In the current architecture, purchasing a specific dataset reveals the trading strategy to the entire market.
With x402z and the x402 protocol, this dynamic changes. The workflow proceeds as follows:
The Agent encounters a 402 Payment Required gateway.
It autonomously generates a ZAMA-encrypted payment instruction.
Mind Network’s FHE Validation Network executes the calculation in a Zero Trust environment.
The payment settles and the data flows.

The market observes that a transaction occurred, but the specific value and intent remain hidden. This mechanism ensures the interaction remains effective and private.
Zero Trust: From "Don't Be Evil" to "Can't Be Evil"
Cryptography depends entirely on the security of its execution environment. Mind Network provides the Zero Trust Layer that operationalizes ZAMA’s encryption standards.
We have moved beyond the old internet maxim of "Don't be evil." In a decentralized autonomous economy, we must rely on systems that "Can't be evil." Our FHE Validation Network ensures that the consensus process itself respects the privacy of the data it secures. Developers can now adopt a trust model based on invisible interaction. You focus on the intelligence of your agents. We handle cryptographic security.
We stand at the threshold of a new epoch where AI Agents will act as the primary economic operators. They deserve an infrastructure that honors their strategic intent. With ZAMA’s foundational support and the architecture of x402z, we do more than simply hide transactions. We secure the underlying logic of the future digital economy.
About Mind Network
Mind Network pioneers quantum-resistant Fully Homomorphic Encryption (FHE) infrastructure, powering a fully encrypted internet through secure data and AI computation. In collaboration with industry leaders, Mind Network is establishing HTTPZ — a Zero Trust Internet Protocol — to set new standards for trusted AI and encrypted on-chain data processing in Web3 and AI ecosystems.
Mind Network is backed by notable investors including Binance Labs, Cogitent, Hashkey, Animoca Brands, Chainlink, and has received two Ethereum Foundation Grants for its FHE research. Partnering with industry leaders like Zama, Mind Network is building a fully encrypted infrastructure, committed to realizing the vision of HTTPZ for the next generation internet.

