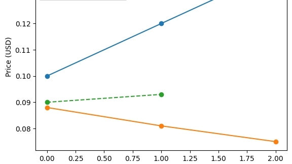
Dogecoin is currently trading around $0.090–$0.093, and honestly, this is a very important zone for the price right now. From here, we could either see a strong bounce to the upside or a small dip before the next move, so this is definitely a level to watch closely 👀
Right now the market feels like it’s at a decision point. If buyers step in with strength, we can expect a move toward the upside targets:
👉 $0.10 → $0.12 → $0.14
But at the same time, we can’t ignore the downside risk. If price loses this level, we might see it drop toward:
👉 $0.088 → $0.081 → $0.075 🎯
This is one of those moments where patience matters the most. No need to rush — let the market confirm its direction first. A clean breakout or a proper pullback entry can make all the difference 💡
Overall, it feels like a perfect time to plan your next move before the next big swing happens 💪🔥#AppleRemovesBitchatFromChinaAppStore #USJoblessClaimsNearTwo-YearLow 
