Principi Fondamentali della Gestione del Rischio:
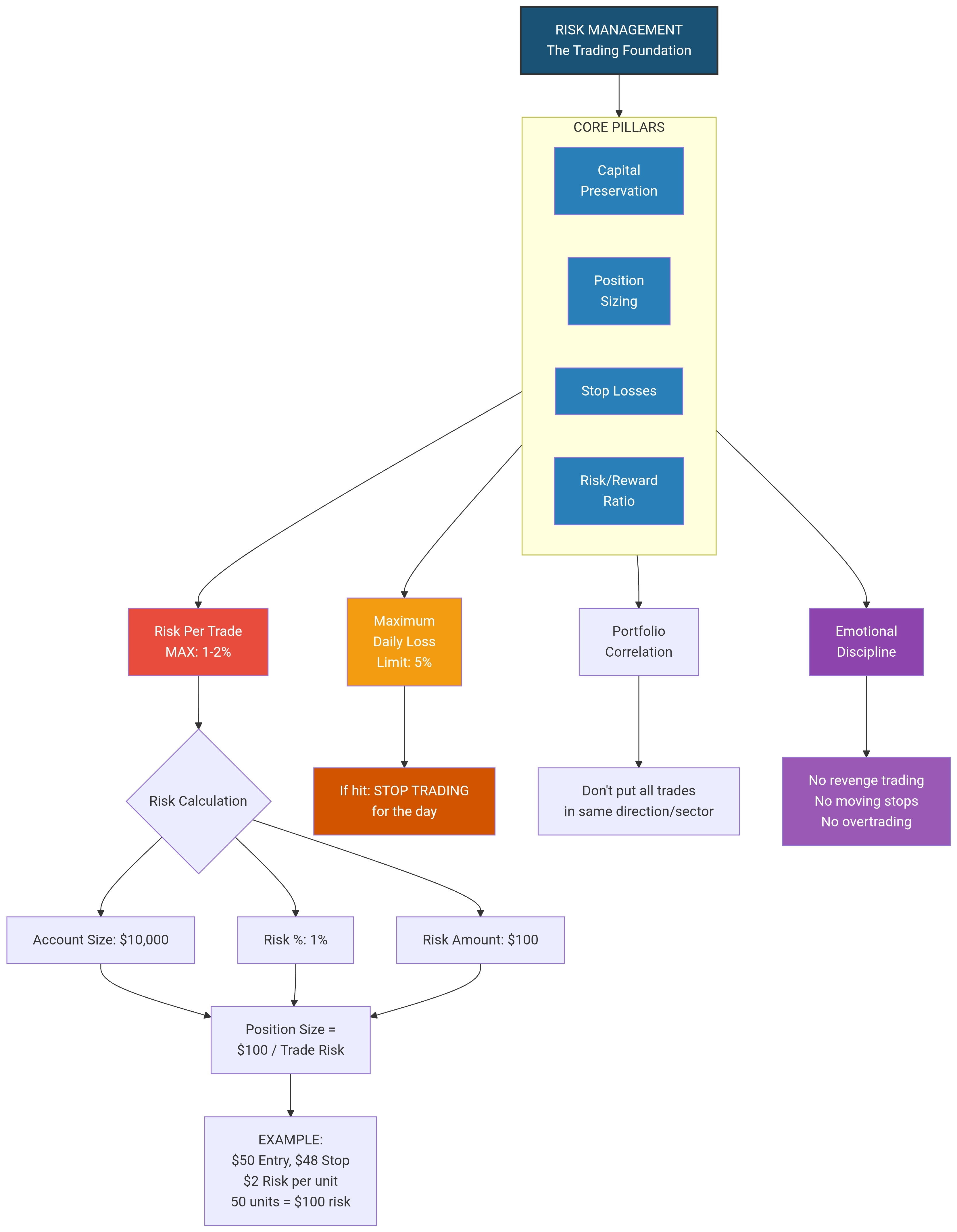
• Non rischiare mai più dell'1-2% del tuo capitale in un singolo scambio
• Calcola la dimensione della posizione:
Dimensione della Posizione = (Percentuale di Rischio dell'Account) / (Prezzo di Entrata - Stop Loss)
• Imposta sempre gli stop loss PRIMA di entrare in uno scambio
• Usa gli stop trailing per proteggere i profitti
• Il rapporto minimo rischio-rendimento dovrebbe essere 1:2
👉 Ad esempio: Rischia $100 per guadagnare $200+
Evita gli scambi in cui il potenziale guadagno non giustifica il rischio
Processo di Esecuzione degli Scambi:
1. Entrata: Entra solo quando tutte le condizioni sono soddisfatte
2. Stop Loss: Posiziona immediatamente l'ordine di stop
3. Prendi profitto: Imposta un rapporto R:R minimo di 1:2
4. Gestisci: Regola solo lo stop loss (per bloccare i profitti)
Errori comuni da evitare
❌ Eccesso di trading - Qualità sopra la quantità
❌ Spostare gli stop più lontano - Accetta quando hai torto
❌ Mediando posizioni perdenti - Questo non è investire
❌ Fare trading senza un piano chiaro - "Improvvisare" fallisce
❌ Lasciare che le emozioni guidino le decisioni - Attieniti alle tue regole
🎯 La sostanza
Il successo nel trading non riguarda essere sempre nel giusto—riguarda gestire il rischio in modo da sopravvivere alle tue operazioni perdenti e comporre i tuoi guadagni.
#riskmanagement #cryptomarket #btc #BitcoinGoogleSearchesSurge




