The community exploded over the weekend; everyone was bombarded with news of the '14 ministries joint meeting' and the central bank's latest 'Order No. 11.' Some shouted '94 replay,' while others quickly sold U at low prices overnight.
As an old veteran in the crypto space, I want to say: Don't panic, first understand the underlying logic. Panic often comes from the unknown, and real Alpha is often hidden in information asymmetry.
Today, let's peel away the so-called “terrorist disguise” of these policies and see what it really means for ordinary traders.
1. The regulatory “four-year cycle theory”: The central bank understands BTC the best?
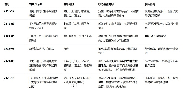
Look at a miraculous chart, and you will discover an astonishing pattern:

2013 (Bull market starts): 5 ministries issued documents.
2017 (ICO frenzy): 7 ministries issued documents (94).
2021 (DeFi explosion): 10 ministries issued documents (924).
2025 (ETF and RWA): 14 ministries joint meeting.
Do you understand? At the peak or tail end of each bull market, regulatory standards will be upgraded. This time, even the Supreme Court, the Supreme Procuratorate, and the Ministry of National Security were involved. What does this indicate? It indicates that the scale of this market has become significant enough to concern national financial security.
Conclusion: This confirms the exponential growth of the penetration rate of crypto assets. This is both a 'tightening spell' and the industry's 'coming-of-age ceremony.'
2. Analyzing 'Order No. 11': Why is your bank card more vulnerable now?
Effective from January 1, 2026 (Financial Institutions Customer Due Diligence... Measures) (referred to as Order No. 11), the core is not to catch you trading coins, but to combat money laundering (AML).
Two key points must be noted:
Cross-border remittance “5000 yuan” red line 🚨
In the past, everyone did “ant moving,” breaking down remittances into smaller amounts. Now, the new regulations clearly state: for a single remittance of 5000 yuan or more in RMB or 1000 USD in foreign currency, banks must verify the remitter's information. This route is basically blocked.
Article 41's 'Sword of Justice'
Banks now have the power of 'reasonable suspicion.' There is no need for police to file a case; as long as your transaction flow has the following characteristics, the bank can directly report suspicious transactions and restrict non-counter services:
Fast money in and out (immediately transfer money after selling U);
High-frequency trading at night;
There are issues with the counterparty's account.
Translation in human language: In the future, the probability of frozen accounts for C2C deposits and withdrawals will increase, as the AI risk control thresholds of banks have lowered.
3. The real target: Stablecoins (USDT)
In the press release of this meeting, the authorities even lazily avoided mentioning Bitcoin, directly naming **'stablecoins.'
Why? Because BTC is a 'virtual commodity' that people hoard; while USDT is a 'shadow currency,' used for cross-border capital outflow, telecom fraud, money laundering, and underground money exchange **.
Key point: The authorities are targeting illegal payment settlements and capital flight using USDT. If you are merely a personal hoarder of coins, you are not the primary target, but you can easily receive dirty money when withdrawing, thus being 'collaterally damaged.'
4. 2026 Personal Survival Rules (suggested to bookmark)
In the era of 'algorithmic supervision,' how to protect your bullets?
Distinguish between 'violations' and 'crimes'
Personal trading/holding coins = Legal (the Civil Code protects virtual property).
Bank card C2C deposits and withdrawals = Violation (violating bank agreements, consequences are frozen accounts/cancellation of accounts, which falls under administrative/commercial breach).
Illegal currency exchange/assistance = Illegal (Buying U with RMB abroad and selling knives, or renting out bank cards, this is regulated by criminal law, do not touch!).
Physical isolation
Absolutely! Absolutely! Do not use your salary card, mortgage card, or social security card for any C2C transactions. Once flagged by risk control, your life will be completely thrown into chaos.
Embrace compliant channels 🇭🇰
This policy further delineates the boundaries between the mainland and Hong Kong. The mainland is strictly defensive, while Hong Kong develops compliantly. If conditions permit, quickly obtain a Hong Kong bank card and use compliant fiat currency channels. This is the 'Noah's Ark' for the coming years.
Final summary:
Although the policies are strict, the logic is very clear: cut off payment channels and encircle the black industry of stablecoins.
For honest traders like us, the biggest risk is not 'getting caught,' but 'getting frozen.'
Be cautious and do not touch the red line of illegal currency exchange; use time to exchange for space.
Brothers who find this useful, please give a follow and a thumbs up 👍, let’s discuss in the comments what you think about the issues of deposits and withdrawals?
#加密市场观察 #美联储重启降息步伐
