This is a very exciting and timely question! Combined with the live broadcast preview, we can see this debate as an excellent metaphor: CZ represents the Bitcoin camp, while Peter Schiff represents the tokenized gold camp. To answer 'which is stronger', it cannot be generalized; the key lies in your investment goals, risk preferences, and worldview.#BinanceBlockchainWeek #BTCvsGold
The following is an in-depth comparative analysis based on the positions of the two representatives, helping you make a judgment:
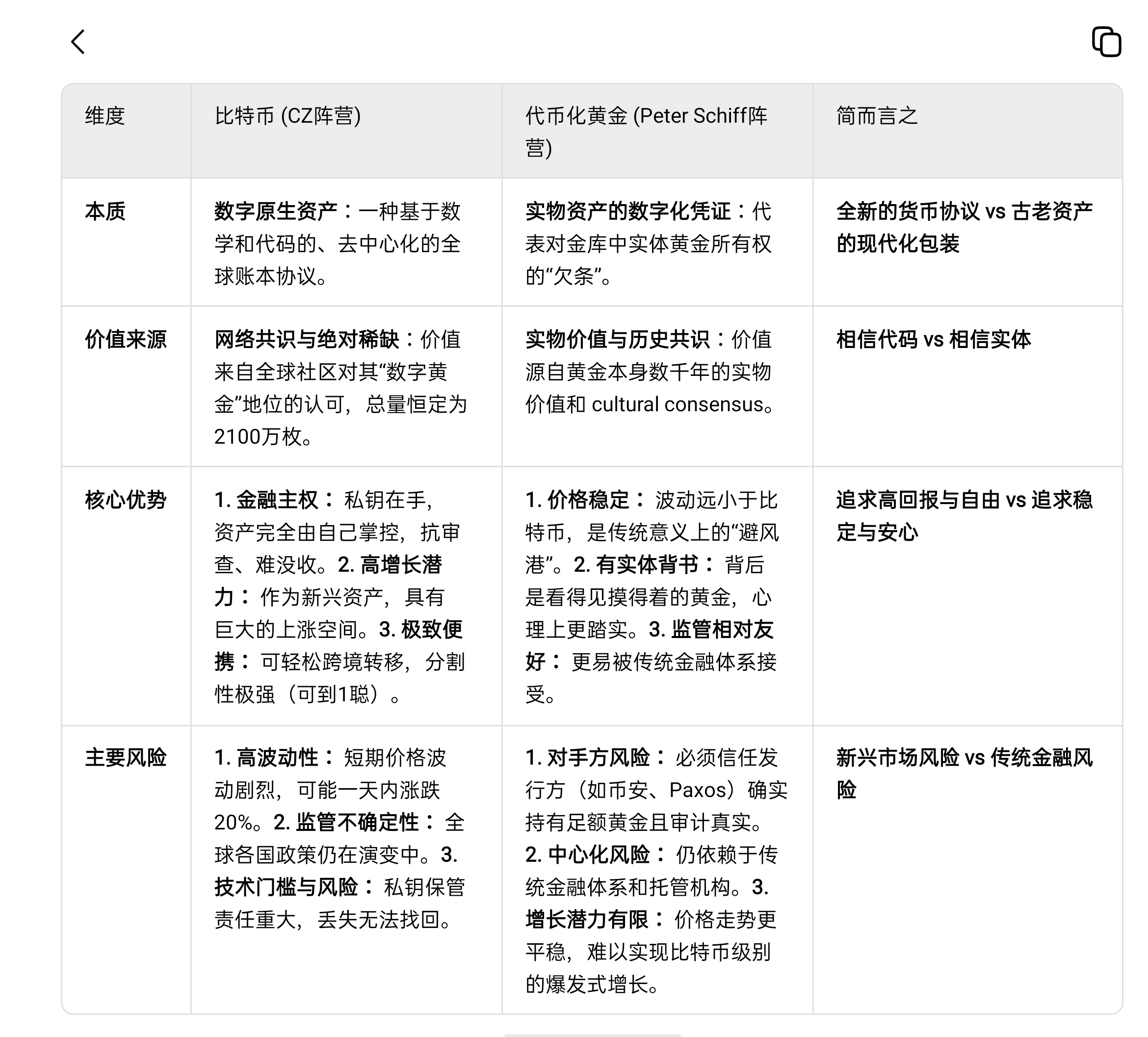
Core comparison: two completely different philosophies.

Conclusion: Which is stronger? It depends on who you are.
There is no single winner in this debate; the answer lies in your choice.
In the following situations, Bitcoin (CZ's camp) may be 'stronger':
* If you are:
* Long-term investors seeking high growth, able to withstand higher volatility for potential high returns.
* Believing in a technology-driven future, optimistic about decentralized finance (DeFi) and digital-native assets.
* Valuing personal financial sovereignty, concerned about unlimited money printing by governments, wishing to hold censorship-resistant assets.
* Longer investment cycles, willing to use time to smooth out short-term volatility.
In the following situations, tokenized gold (Peter Schiff's camp) may be 'stronger':
* If you are:
* Risk-averse or conservative investors, prioritizing asset preservation.
* More trust in tangible assets backed by millennia of history, while harboring doubts about purely digital codes.
* Seeking robust asset allocation, looking for a 'ballast' to reduce overall volatility within the portfolio.
* Leaning towards the sense of security and regulatory protection of the traditional financial world.
Final advice: there's no need to choose one or the other; they can complement each other.
For most investors, this is not a 'this or that' multiple-choice question. A mature portfolio can accommodate both assets simultaneously, allowing them to play different roles:
* Bitcoin as 'the offensive spear': allocate a portion of funds to capture the growth dividends of the digital economy.
* Tokenized gold as 'the defensive shield': allocate a portion of funds to preserve value during economic uncertainty and reduce overall portfolio risk.
Ultimately, it is strongly recommended that you pay attention to this upcoming live broadcast, to personally hear the direct confrontation between two top figures. This will be the best opportunity to understand the core concepts of these two assets and help you form your independent judgment.
Wishing you successful investments!
