很多新手第一次打开交易页面,都会有一种感觉:
按钮很多、术语很陌生,但又不敢乱点。
这篇文章就从新人视角,将下单页面的本质了解清楚。
一、 现货下单页面
现货交易,本质就是:用 USDT(或法币)直接买入 BTC / ETH 等资产现货。页面核心由三个要素构成:
价格 (Price):你愿意用多少钱成交
数量 (Amount):你要买卖多少个币
金额 (Total):总共要花多少钱(金额 = 价格 × 数量)。
假设现在 BTC 价格是 $60,000 USDT。你输入数量 0.1 个,金额会自动显示为 $6,000 USDT。点击买入,你的钱包里就实实在在多了 0.1 个 BTC。

二、 合约下单页面
如果说现货是买资产,那合约就是:用杠杆放大涨跌,做多或做空。
相比现货,合约页面会多出这些关键参数:
1. 保证金模式:全仓 vs 逐仓
全仓 (Cross):所有仓位共用保证金,一个单子爆仓,可能拖垮全账户。
逐仓 (Isolated):只用这一单的钱承担风险。亏完了只亏这笔钱,不影响账户其他资金。建议新人从逐仓开始。
假设你账户里有 $1,000 USDT,开了个多单用了 $100 保证金。全仓代表这$1,000 都用作担保;而逐仓例子代表只用 $100 USDT 做担保。
2. 杠杆倍数 (Leverage)
这是盈亏放大器。常见:1x / 5x / 10x / 20x …
10x 杠杆意味着价格波动 1%,你的收益/亏损就是 10%。
假设你只有 $1,000 USDT,选择 10x 杠杆,你就能操作价值 10,000 USDT 的比特币。如果 BTC 涨了 1%,你的利润是 $10,000 * 1% = 100 USDT。相对于你本金的 $1,000,你的收益率瞬间变成了 10%!反之,跌 10% 你的本金就清零了。
3. 持仓模式:单向 vs 双向
单向 :一个币种只能持有一个方向(要么多,要么空)。
双向 :允许你同时持有一个币的“多单”和“空单”,通常用于对冲风险。
4. 开仓/平仓按钮
开多/开空:新建仓位(买入涨或卖出跌)。
平多/平空:获利了结或割肉离场。

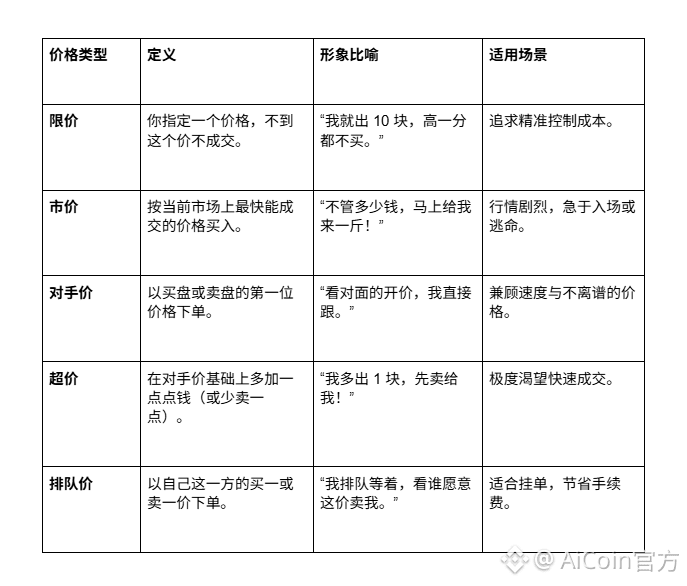
三、价格类型
下单时,你会发现价格框下方有很多选项,它们决定了你成交的速度。
以买入为例,盘口数据如下:


四、 数量单位:张、币、USDT 是什么关系?
在合约中,输入数量时可以选择不同的单位:
币:最直观。比如输入 0.1 BTC,你操作的就是 0.1 个比特币。
USDT:按金额计。比如输入 1000 USDT,系统自动按当前价帮你换算成币。
张:每一张代表固定价值。不同交易所“一张”的含义不同。比如有的平台 1 张 BTC = 100 美元,有的 1 张 = 0.001 BTC。下单前务必核对。

本期内容到此告一段落,下篇我会带大家认识 止盈止损、画线下单、计划委托等高级订单类型,让你的交易更丝滑!
🎁 福利掉落: 读完全文的朋友,联系客服并出示本文链接,开通会员直享 9 折专属折扣。数量有限~
