当大型语言模型遇到「数据困境」:APRO AI Oracle的崛起
近年来,大型语言模型(LLMs)如GPT推动了人工智慧的飞跃。但其基本逻辑仍然是基于历史数据的概率推理——这是一种在实时响应和可信度上具有固有限制的机制:
时间数据缺口:大多数LLMs的训练数据停滞在2024年,无法捕捉到如迷因币激增等关键市场信号。
验证空白:模型缺乏对生成内容的真实性验证,可能导致严重后果,如DeFi APY误判或缺陷交易策略。
幻觉放大:在高杠杆场景中(例如, криптовалюта,链上金融),错误信息可能引发超过数百万的级联损失。
与此同时,AI代理的爆炸性增长催生了新的需求:全球AI代理市场预计到2035年将超过1000亿美元,实时数据请求年增长超过300%。正如DeFi夏季验证了预言机在价格馈送中的角色,AI代理生态系统现在需要下一代基础设施——因此APRO AI预言机。

APRO AI预言机的系统架构图
APRO AI预言机的使命:
作为ATTPs协议的官方Crypto MCP服务器,支持所有AI代理数据调用
打破时间数据障碍,为每个LLM决策提供链上可验证性
为高风险场景提供坚如磐石的数据保障,消除系统性幻觉风险

传统预言机与APRO AI预言机:从"工具"到"生态系统基础设施"
传统预言机在AI时代显得不足。APRO AI预言机通过四个维度实现范式转变:

核心优势:
去中心化信任:多节点共识消除单点故障和集中操控风险
不可变数据:加密签名+基于哈希的链式存储
透明验证:开放数据接口使用户/监管机构能够独立审核
高可用性:动态节点扩展+数据分片
为什么选择APRO?技术DNA与生态系统协同的双重障碍
A. 本地预言机血统
在比特币生态系统中开创本地预言机,支持Babylon/Lightning Network,深度定制新资产(铭文、符文等)
B. 覆盖CEX(Coinbase/Binance)和DEX(Uniswap/PancakeSwap)的二级价格馈送BB
B. ATTPs乘数效应
ATTPs协议(首个基于区块链的AI数据标准)已经整合了DeepSeek、ElizaOS和BNB Chain等领导者
作为ATTPs的数据服务层,AI预言机实现一键模块调用,开发者集成成本降低90%
C. 端到端解决方案
集合:多源爬虫(交易API、社交抓取器、链上事件监听器)
验证:PBFT共识+零知识证明以最小化错误
存储:GreenField去中心化存储以增强可用性
技术实现:"信任焊接"区块链与AI
A. 多节点架构
数据采集器:从区块链、市场、监管机构聚合原始数据
共识节点:通过数字签名+PBFT(3f+1容错)进行验证
传输节点:通过ATTPs协议加密数据
B. 数据管道
摄取(结构化/非结构化)→ 2. 清洗(去噪/标准化)→ 3. 聚合(特定领域算法)→ 4. 任务编排(实时更新)
C. 关键工作流程
预处理:标准化数据+加密签名(哈希/时间戳/节点ID)
共识:PBFT三阶段投票(预准备→准备→提交)
存储:在ATTPs二次验证后使用GreenField/IPFS
查询:无信任API端点以进行独立审核

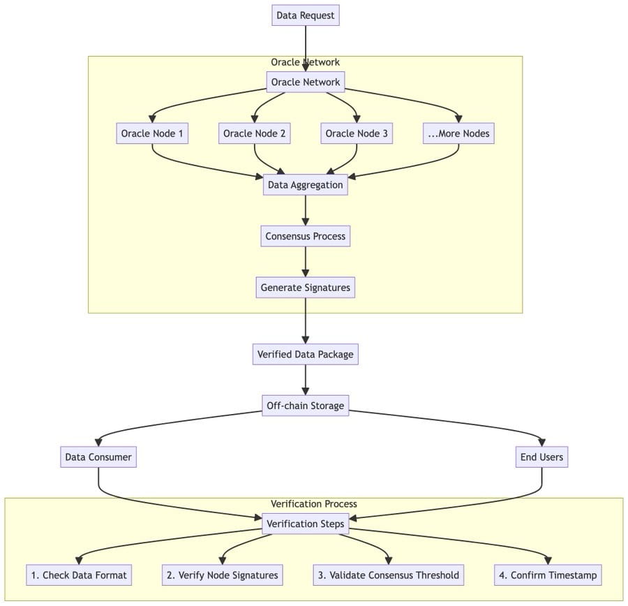
APRO AI预言机的链下可验证数据流
赋能AI代理:从DeFi到链游戏
DeFi交易代理机器人:监控20多个交易所的价差+社交情绪("FOMO"/"恐慌"指数)进行套利
DAO助手:检测治理投票中的Sybil攻击+自动总结Discord讨论
Meme启动代理:通过Twitter/Telegram活动分析预测炒作周期
游戏代理:VRF生成的战利品+自我调整经济以防止操控
合作:构建一个值得信赖的AI代理未来
APRO AI预言机现已上线!
对于开发者、项目或AI代理用户:
反馈:电子邮件
press@apro.com
以塑造我们的路线图
集成:访问
AI预言机文档
以获取SDK/API
生态系统资助:加入APRO开发者计划以获得优先支持
立即行动:
探索协议基础知识
咨询APRO专家以获取定制的AI数据解决方案
我们相信:当区块链的可验证性与AI的智能融合时,每个人都能获得一个值得信赖的代理。


