If you experienced the wave of graphics card buying frenzy in 2021, you might still remember:
the complex feelings of fans whirring in the case, electricity bills soaring, while the numbers in your wallet keep rising.
Later, as Ethereum transitioned to PoS and graphics card mining exited, many 3080 and 3090 cards were put away in drawers—
feeling unwilling to sell, yet not knowing what else to do.
KITE has given these devices a new role: not as 'miners', but as 'grading teachers' in the AI world.
In the KITE network:
AI agents are responsible for answering questions, calculating accounts, and generating content;
verification nodes are responsible for randomly checking assignments, verifying results, and providing 'pass/fail' judgments;
The network issues KITE tokens as incentives based on your 'grading contributions' (specific rules are subject to official guidance).
This article is an introductory guide to KITE validator nodes for ordinary users:
Helping you turn 'unused graphics cards + idle servers' into part of AI infrastructure.
1. From PoW to PoAI: KITE in 'Transforming Mining Logic'
What is traditional mining (PoW) doing?
Using power + computing to 'guess the riddle',
whoever guesses correctly first receives the block reward.
KITE's PoAI (Proof of AI Contribution) has changed the question:
When thousands of AI agents are performing tasks,
who will prove 'this result was calculated according to the rules'?
In this narrative:
AI agents on KITE = students doing homework;
KITE validator nodes = teachers grading homework;
PoAI consensus layer = Academic Affairs Office, responsible for tallying teachers' scores and issuing salaries.
The core value of KITE validator nodes is not in 'who calculates faster', but in 'who is more honest and stable online'.
2. Lightweight Verification: Why can you participate without H100?
Many people's first reaction when hearing 'AI verification' is:
'Do I need an A100/H100 level graphics card to run it?'
One of KITE's design focuses is 'Lightweight Verification':
For a complex AI task (such as generating an image, completing a multi-round inference),
KITE does not require validator nodes to 'run the model from scratch';
KITE requires validator nodes to check:
The zero-knowledge proof (ZK Proof) associated with the task, or
Optimistic Proof is self-consistent.
In other words:
AI agents are responsible for 're-computing',
KITE validator nodes are responsible for 'fast verification'.
This also means:
You don't need a top-tier data center;
a well-configured home server / high-end gaming PC has the opportunity to serve as a validator node—
provided that it is online, stable, with smooth networking, and willing to follow the rules..
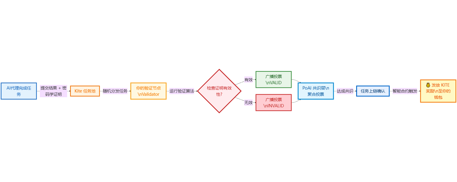
3. From AI submission to receiving KITE: A task's lifeline
The following flowchart summarizes the entire journey from 'submitting an AI assignment to on-chain confirmation, and then to receiving rewards':

In this process, KITE has done several things:
Connect AI task results and proofs to the task pool;
Distribute verification tasks to several validator nodes;
Aggregate validator node votes to form PoAI consensus;
Write the approved tasks onto the chain and issue rewards to participants according to the rules (including executors and validators).
What you need to do is steadily catch the segment belonging to the validator node on this assembly line.
4. KITE Validator Nodes: Recommended Basic Configuration
Hardware recommendations (with mainnet level expectations as reference; no upper limit, do not recommend to save below):
CPU: 8 cores or more (physical / virtual are both acceptable, the newer the better);
Memory: Starting at 32 GB (AI verification + node processes + system buffering);
Disk: NVMe SSD of 1 TB or more (random read/write performance will directly affect experience);
Network:
Stable broadband, with an upload bandwidth ≥ 20 Mbps preferred;
Try to use an environment with a fixed public IP to reduce NAT / disconnection issues.
System and basic environment:
Operating System: Linux, recommended Ubuntu 22.04 LTS;
Basic tools:
Docker / Docker Compose (to easily pull node images with one click);
Common monitoring components (such as Prometheus + Grafana, depending on personal capability).
⚠️ The above are general-level suggestions; specific requirements should always refer to the official KITE documentation.
5. From 'Observer' to 'Validator': The General Start-Up Process of KITE Nodes
The following part is an illustrative process to help you establish a general understanding of 'from 0 to running':
Specific parameters, image names, chain ID, ports, etc., should follow the latest official KITE documentation as the sole guideline.
1. Start the basic node process (illustrative)
After installing Docker, you can start a basic node container with a command similar to the one below:
docker run -d \
--name kite-validator \
--restart=always \
kite-ai/validator:latest
After starting, KITE nodes will:
Connect to the seed nodes of the KITE network;
Start syncing blocks / states;
Output the current height, connection count, consensus status, etc., in the logs.
At this moment, you are more like a full node observer:
You can see what is happening on the network, but you have not yet verified voting rights.
2. Staking: Upgrading the node to a 'validator with a voice'
To become a true KITE validator node, you need to:
Prepare a KITE wallet for staking (mainnet requires obtaining tokens on your own, testnet usually through faucets);
Use the official CLI or web interface to stake a certain amount of KITE into the validator contract.
The command might look something like this:
kite-cli validator stake \
--amount 10000 \
--wallet /path/to/validator-wallet.json
After completing this step:
Your node will be recognized by the network as a 'validator';
Once KITE assigns verification tasks, your node will be eligible to vote and receive corresponding rewards;
At the same time, your staked assets will also become 'collateral':
Poor online rate, long-term disconnections, and malicious wrong votes may trigger slashing.
6. Two Key Risks: Online Rate & Private Key Management
Many newcomers think 'just getting it running is enough',
What truly determines long-term returns are often the two points below.
1. Online Rate (Uptime): KITE is very sensitive to 'stable presence'
If:
Home broadband disconnects for an hour every day;
Router occasionally restarts;
No power backup at all;
For KITE validator nodes, these may be seen as 'substandard work':
During disconnections, you won't receive verification tasks, thus naturally missing rewards for that period;
In severe cases, it may be flagged by the network as 'unreliable validator', with the risk of slashing part of the stake (specific rules are subject to official guidance).
Improvement suggestions:
Prioritize:
Stable cloud server / VPS (with SLA guarantee);
or a home server environment with UPS + stable broadband;
Use monitoring tools (like Grafana dashboards) to observe in real-time:
Node online status;
Synchronization height;
CPU / memory usage anomalies.
2. Key Separation: Validator Key ≠ Withdrawal Key
Validator nodes need to sign:
Vote on task results (VALID / INVALID);
Participating in block consensus.
Therefore, KITE will use a dedicated validator private key for node signing.
On the opposite side is the withdrawal private key used for extracting earnings and managing balances.
The security strategies of these two must be completely different:
Validator private key:
Stored on the node server for daily signing;
Once leaked, attackers can vote chaotically on your behalf, triggering penalty mechanisms;
Withdrawal private key:
Keep offline storage as much as possible (hardware wallet / cold backup),
Do not put it on the same online server for 'convenience'.
Bottom line principle:
Even if the server where the KITE node is located is compromised,
the worst case should be 'need to rebuild the node + replace the validator',
not 'the entire income position being transferred at once'.
7. Treating node operation as a 'small business': Monitoring & Optimization
Once KITE validator nodes are running stably, you can further add some 'operational bonuses':
Set up a monitoring panel using Prometheus + Grafana,
to check the long-term curves of node CPU, memory, and disk;
Observe whether verification delays increase during high network load;
Statistics on your KITE rewards for each Epoch / day:
Use CSV / visual charts to create an 'income curve' for the reward rhythm;
Assess whether the current staking scale, machine costs, and electricity fees match your expectations.
From this perspective, KITE validator nodes resemble a 'small business that requires operation and risk control':
Investment: machines, bandwidth, time, staked KITE;
Output: long-term, fluctuating network incentives;
Key: Participate in the network steadily, safely, and compliantly.
8. Conclusion: From 'Graphics Card Mining' to 'Participating in AI Infrastructure'
The role of graphics cards has undergone several drastic changes over the past few years:
From gaming to mining;
then to AI reasoning and training;
Now, KITE has added another identity to hardware:
to 'grade homework' for the AI world and 'maintain order' for the machine economy.
Contributing to block consensus.
Seeing lines of Processed block rolling in the logs,
Watching KITE rewards slowly accumulate in the wallet,
is actually participating in a new infrastructure track in a very intuitive way:
Not just 'mining tokens',
but helping KITE review the results of AI work,
providing endorsement for the security and reliability of AgentFi / machine economy.
I am a meticulous analyst, focusing on KITE network and agent economy infrastructure.
If you decide to reactivate that graphics card, you might start with a small node to understand this 'small business'.
Risk Disclaimer
This article is based on public information and general node operation experience, and is intended for educational and communication purposes only,
It does not constitute any investment advice, income promises, or expectations of node income.
The concepts related to KITE, KITE tokens, KITE validator nodes, PoAI, etc., mentioned in this article,
All have uncertainties such as protocol upgrades, parameter adjustments, market price fluctuations, smart contract vulnerabilities, network attacks, and regulatory policy changes.
Any node deployment, staking operation, and asset allocation,
should be based on the latest official KITE documentation, and decisions should be made cautiously based on sufficient self-research (DYOR) and personal risk tolerance.
I am a meticulous analyst, focusing solely on the essence, not chasing noise. @KITE AI $KITE #KITE

